Diagrama de árvore de análise de falhas
Este modelo funciona nos seguintes produtos:
*Para os planos Equipe e Corporativo
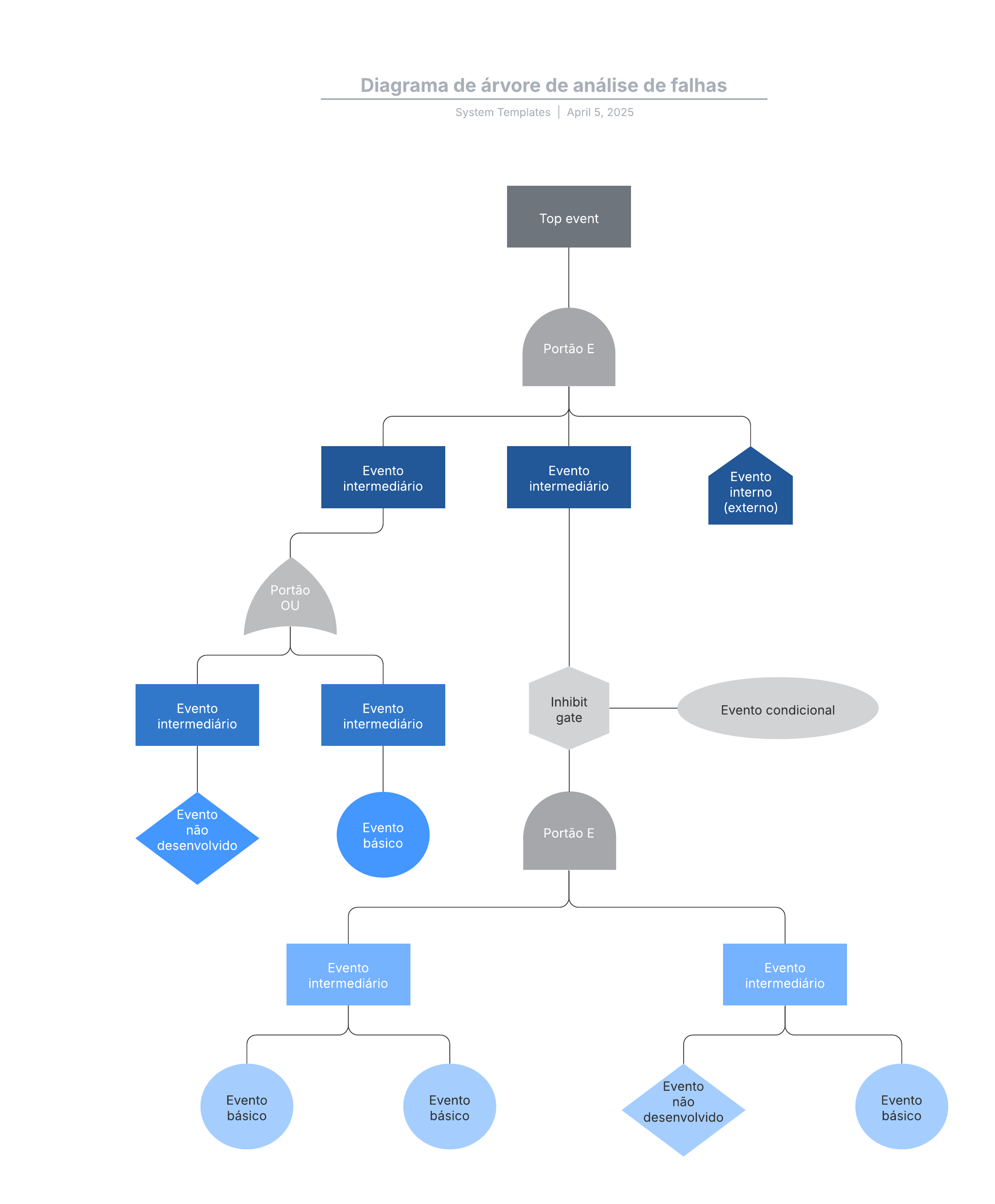
Este modelo de diagrama de árvore de análise de falhas pode ajudá-lo a:
- Visualizar as possíveis causas de uma falha no sistema.
- Analisar a confiabilidade e eficiência de sistemas críticos.
- Melhorar seus sistemas.
Abra este modelo e adicione conteúdo para personalizar o diagrama de árvore de análise de falhas de acordo com seu caso de uso.
Modelos relacionados
Exemplo de análise da cadeia de valor
Usado com:

Ir para o modelo Exemplo de análise da cadeia de valor
Exemplo de árvore de análise de falhas
Usado com:

Ir para o modelo Exemplo de árvore de análise de falhas