Esempio di mappa del sito di Lucidchart
Questo modello funziona sui seguenti prodotti:
*Per i piani Team e Aziendale
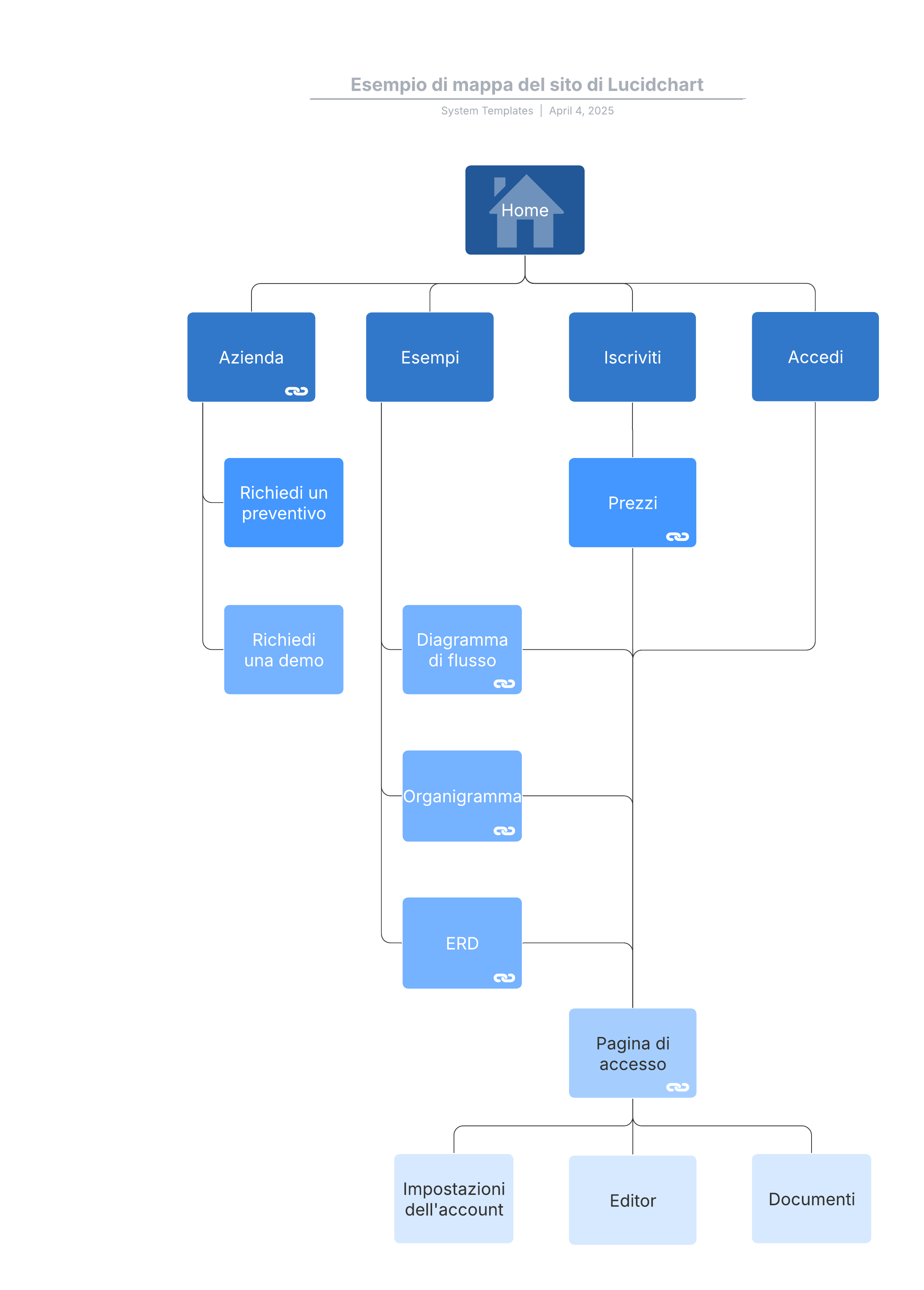
Questo modello di mappa del sito Lucidchart può aiutarti a:
- Visualizzare la struttura dei contenuti di un sito Web.
- Aiutare gli utenti o i motori di ricerca a navigare nel sito.
- Collaborare con i colleghi.
Apri questo modello per visualizzare l'esempio dettagliato di una mappa del sito da personalizzare in base al tuo caso d'uso.
Modelli correlati
Wireframe della pagina delle categorie di e-commerce con annotazioni
Usato con:

Vai al modello Wireframe della pagina delle categorie di e-commerce con annotazioni
Esempio di flusso del percorso dell'utente in 5 fasi
Usato con:

Vai al modello Esempio di flusso del percorso dell'utente in 5 fasi