Sequência UML: exemplo de autenticação de aplicativo web
Este modelo funciona nos seguintes produtos:
*Para os planos Equipe e Corporativo
Este modelo de sequência UML pode ajudá-lo a:
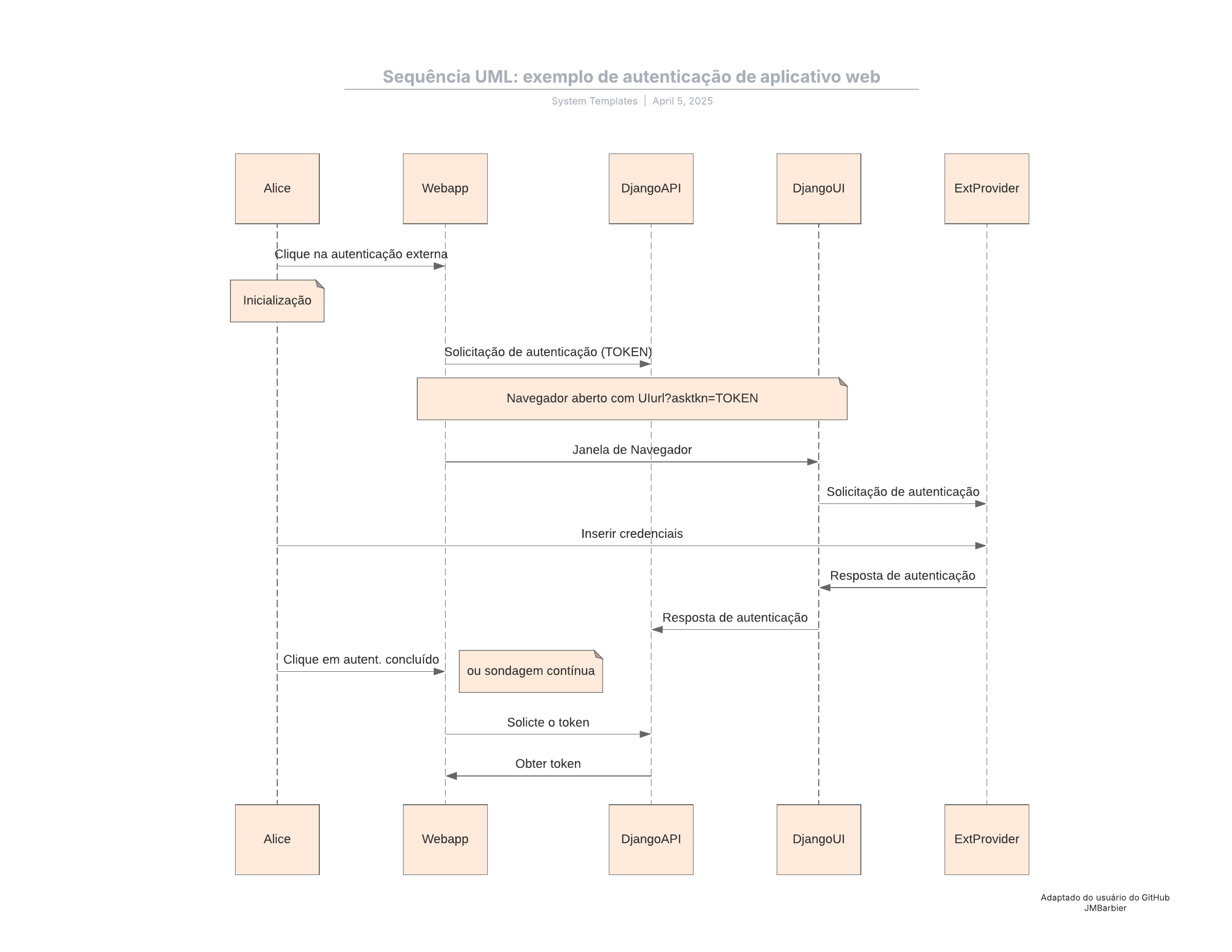
- Mostrar a sequência de eventos envolvidos no processo de autenticação de aplicativos web.
- Economizar tempo ao gerar seu diagrama de sequência automaticamente.
- Criar e editar seu diagrama de sequência com facilidade.
Abra este modelo para exibir um exemplo detalhado de um diagrama de sequência UML, personalizável de acordo com seu caso de uso.
Modelos relacionados
Exemplo de modelagem de objetos de domínio
Usado com:

Ir para o modelo Exemplo de modelagem de objetos de domínio