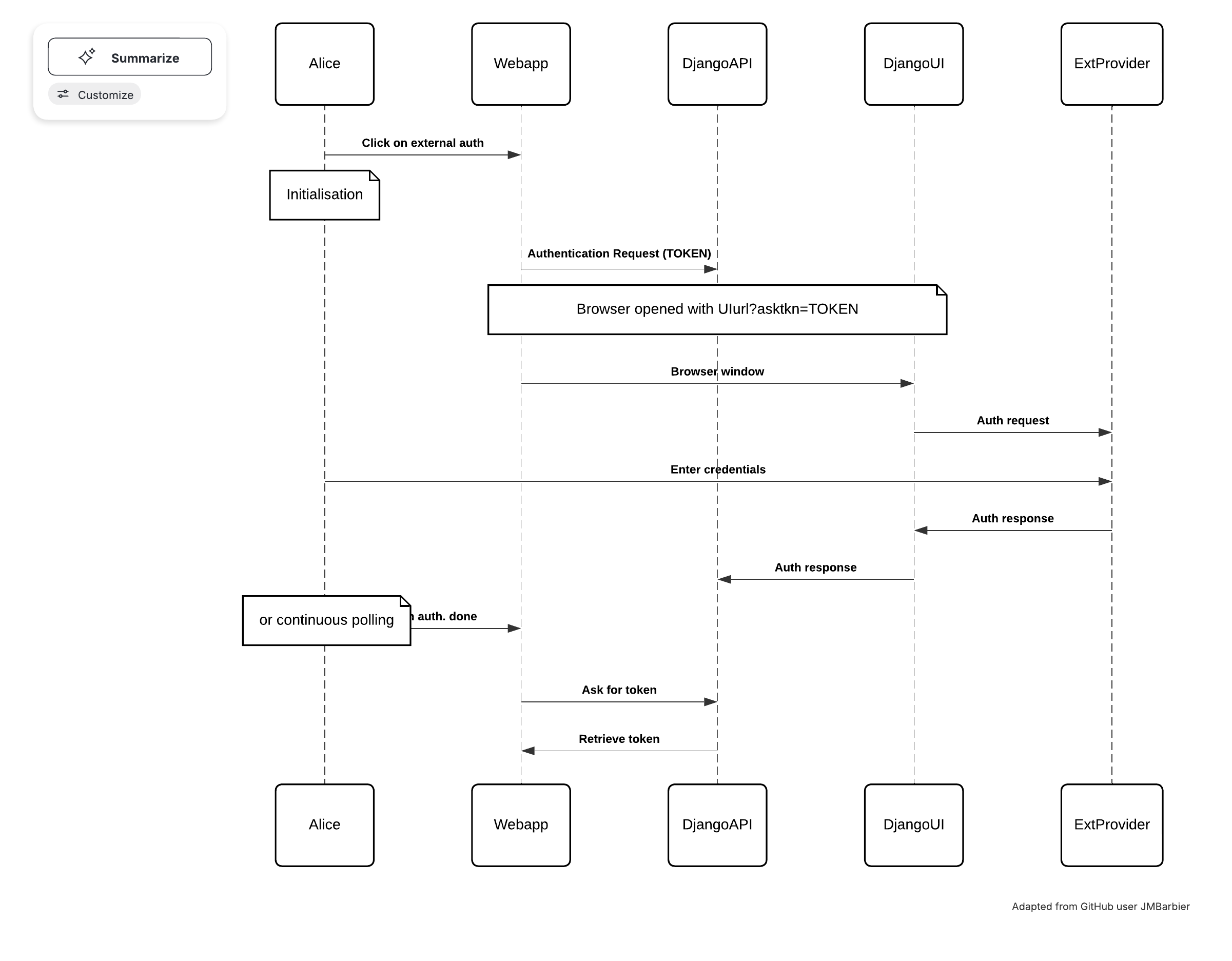
UML sequence: Web application authentication example
This template works on the following products:
*For Team and Enterprise plans
This UML sequence template can help you:
- Show the sequence of events involved in the web application authentication process.
- Save time by auto-generating your sequence diagram.
- Easily create and edit your sequence diagram.
Open this template to view a detailed example of a UML sequence diagram that you can customize to your use case.
Related templates
Communications Cloud Sales Orders Overview
Used with:

Go to Communications Cloud Sales Orders Overview template