Exemplo de modelagem de objetos de domínio
Este modelo funciona nos seguintes produtos:
*Para os planos Equipe e Corporativo
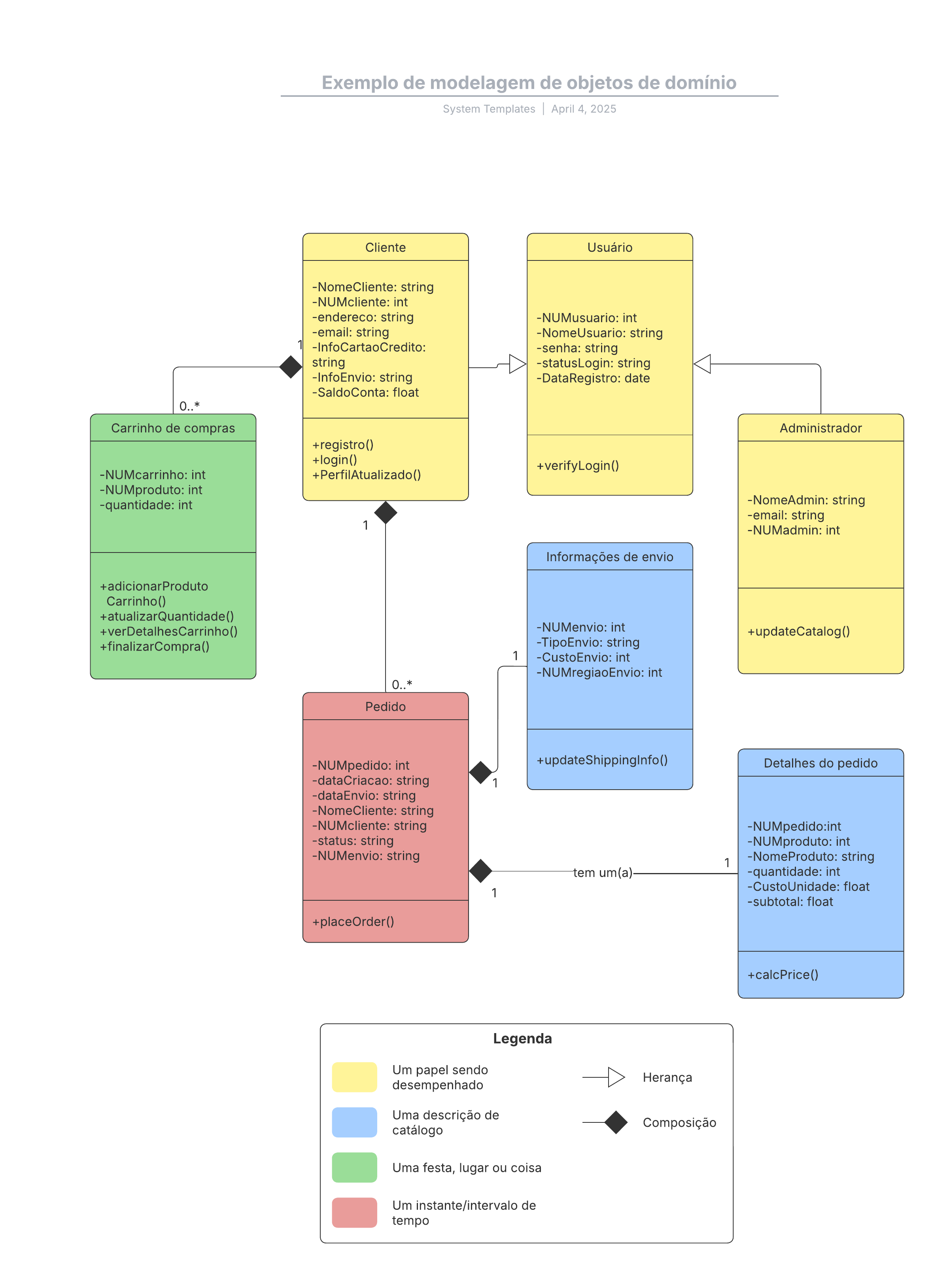
Com este exemplo de modelagem de objetos de domínio, você:
- Usa diagramas de classes para descrever objetos em um domínio e as relações entre eles.
- Economiza tempo, pois informa qual função deverá adicionar a cada recurso e fica em dia com o projeto.
- Usa classes coloridas para descobrir rapidamente a dinâmica de um domínio problemático.
Abra este modelo para ver um exemplo detalhado de um modelo de objetos de domínio, personalizável de acordo com seu caso de uso.
Modelos relacionados
Sequência UML: exemplo de autenticação de aplicativo web
Usado com:

Ir para o modelo Sequência UML: exemplo de autenticação de aplicativo web