Modellierung von Domainobjekten – Beispiel
Diese Vorlage funktioniert mit den folgenden Produkten:
*Für Team- und Enterprise-Pläne
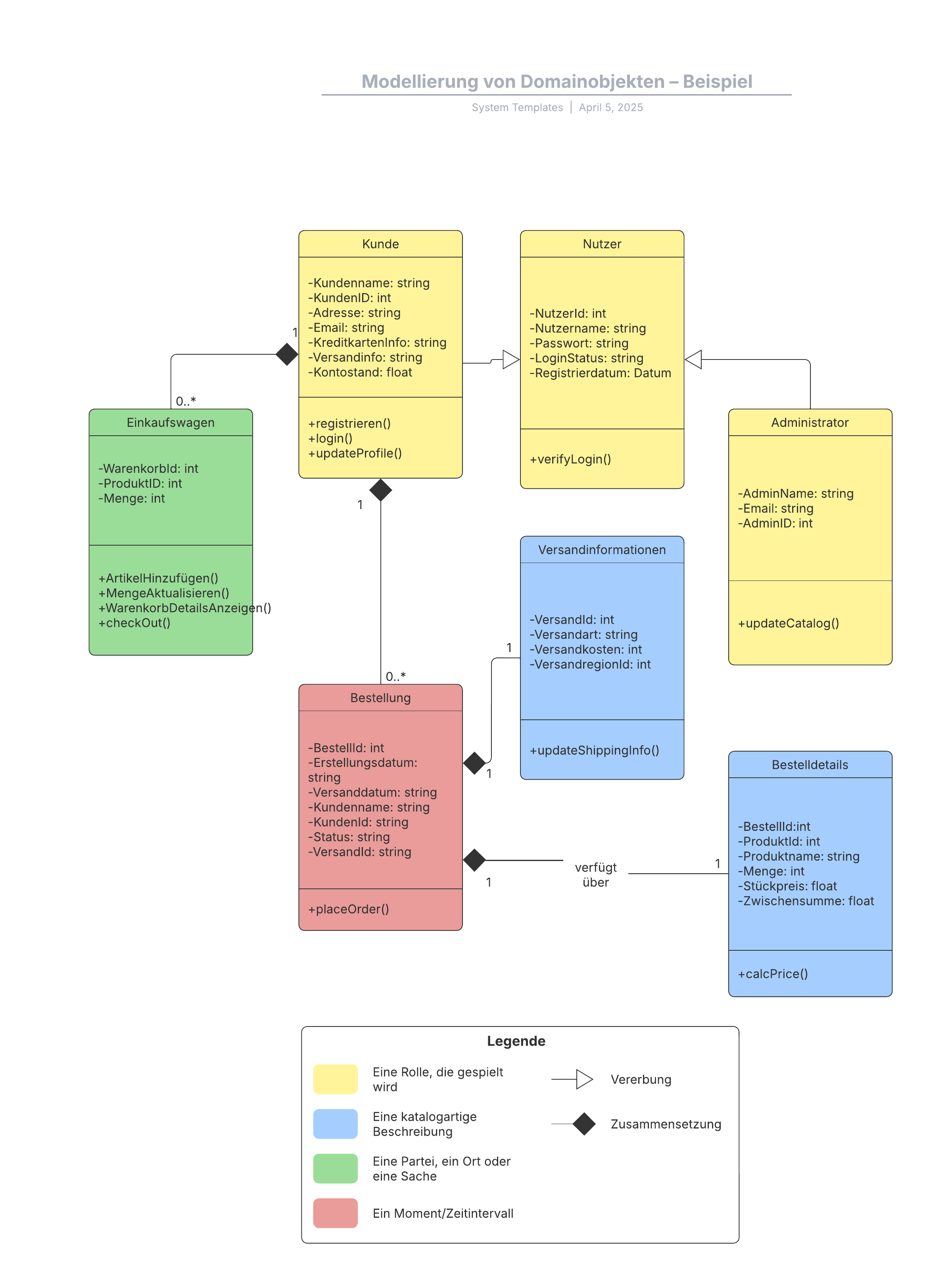
Mit dieser Vorlage für die Modellierung von Domainobjekten können Sie:
– Klassendiagramme verwenden, um Objekte in einer Domain und die Beziehungen zwischen ihnen zu beschreiben.
– Zeit sparen, indem Sie wissen, welche Funktion Sie für jede Funktion hinzufügen müssen, und den Überblick behalten.
– Schnelles Erkennen der Dynamik einer Problemdomain mit Hilfe farbiger Klassen.
Durch Öffnen dieser Vorlage wird ein detailliertes Beispiel für eine Modellierung von Domainobjekten angezeigt, das Sie an Ihren Anwendungsfall anpassen können.
Verwandte Vorlagen
DBMS-ER-Diagramm (UML-Notation) – Beispiel
Verwendet mit:

Zur Vorlage DBMS-ER-Diagramm (UML-Notation) – Beispiel gehen