Voorbeeld domeinobjectmodellering
Deze sjabloon werkt op de volgende producten:
*Voor Team- en Enterprise-abonnementen
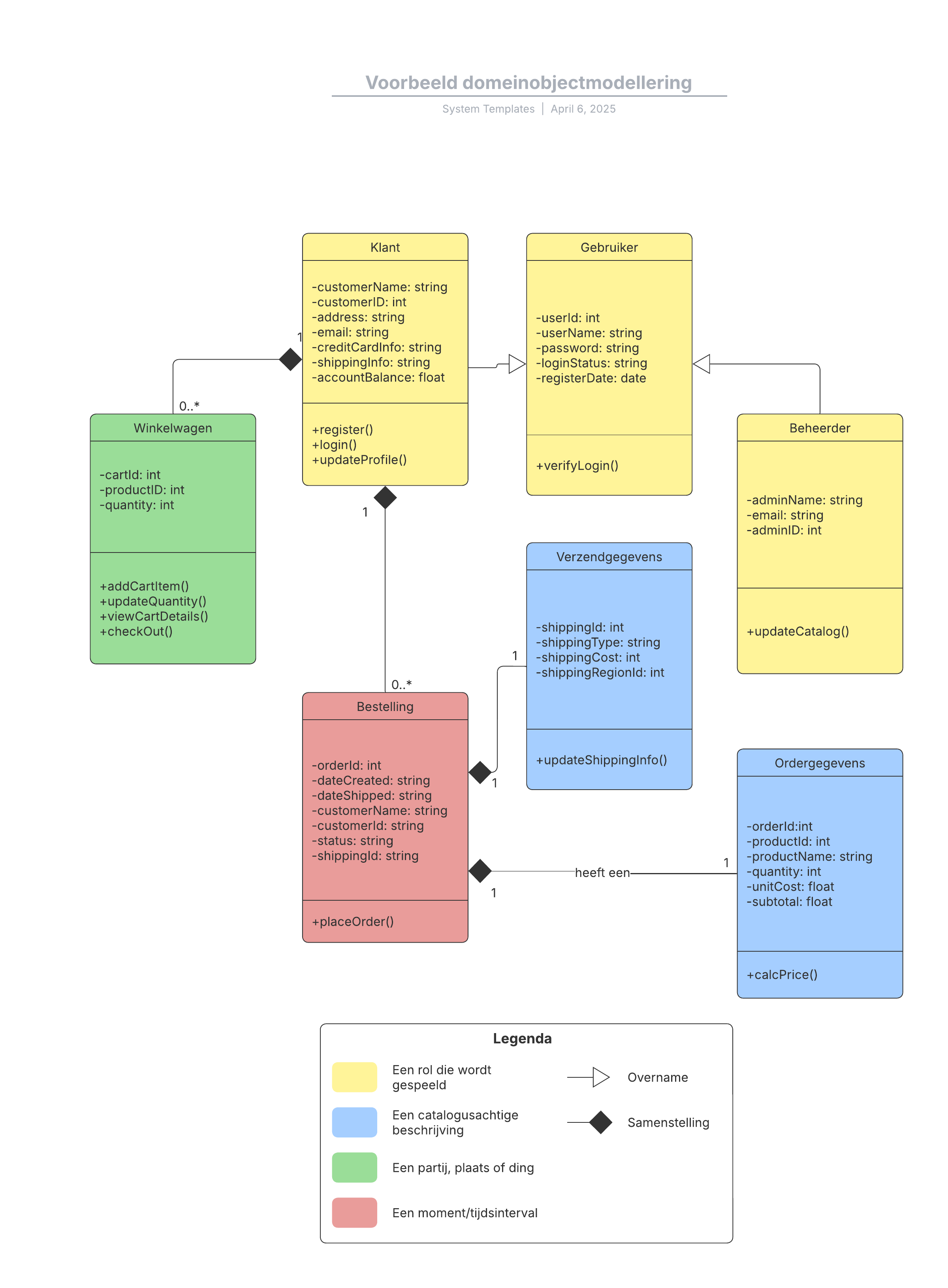
Met deze voorbeeldsjabloon voor het modelleren van domeinobjecten kunt u:
- Klassediagrammen gebruiken om objecten in een domein en de relaties daartussen te beschrijven.
- Tijd besparen door inzicht te krijgen in welke functie u voor elk kenmerk moet toevoegen en de voortgang te volgen.
- Snel de dynamiek van een probleemdomein te ontdekken met behulp van gekleurde klassen.
Open deze sjabloon voor een gedetailleerd voorbeeld van een domeinobjectmodel dat u kunt aanpassen op uw use case.
Gerelateerde sjablonen
Voorbeeld van een overzicht op hoog niveau van bedrijfssystemen
Gebruik met:

Ga naar het Voorbeeld van een overzicht op hoog niveau van bedrijfssystemen-sjabloon