Esempio di flusso di lavoro di content marketing
Questo modello funziona sui seguenti prodotti:
*Per i piani Team e Aziendale
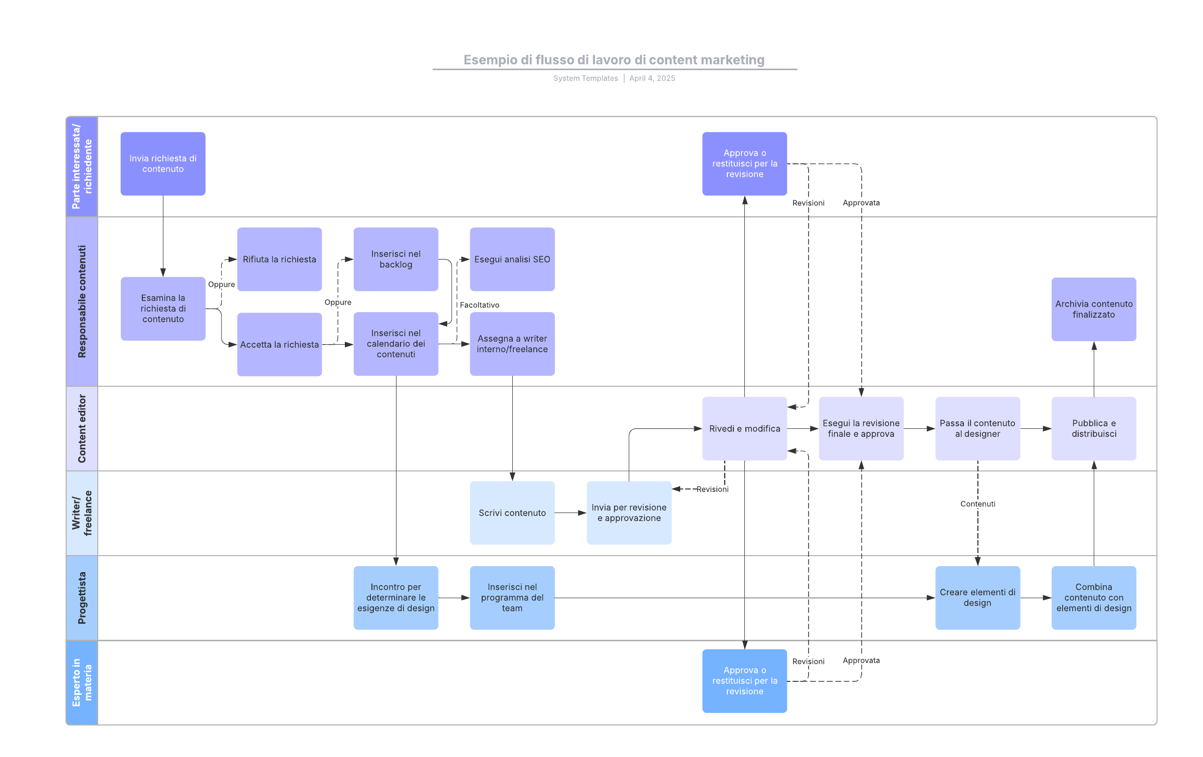
Questo modello di flusso di lavoro per il content marketing può aiutarti a:
- Organizzare e semplificare il tuo flusso di lavoro per la creazione di contenuti.
- Chiarire la responsabilità di team/individuali utilizzando le swimlane.
- Documentare ogni fase del processo.
Apri questo modello per visualizzare l'esempio dettagliato di un diagramma di flusso di lavoro per content marketing, che puoi personalizzare in base al tuo caso d'uso.
Modelli correlati
Esempio di panoramica del processo di gestione dei crediti
Usato con:

Vai al modello Esempio di panoramica del processo di gestione dei crediti
Mappa del flusso del valore dello stato attuale/futuro
Usato con:

Vai al modello Mappa del flusso del valore dello stato attuale/futuro
Esempio di diagramma di flusso dell'assistenza
Usato con:

Vai al modello Esempio di diagramma di flusso dell'assistenza