Exemplo de diagrama de fabricação
Este modelo funciona nos seguintes produtos:
*Para os planos Equipe e Corporativo
Este modelo de diagrama de fabricação pode ajudá-lo a:
- Visualizar o fluxo de fabricação do seu produto e tipo de inventário.
- Determinar seu fluxo de fabricação atual e identificar ineficiências.
- Compartilhar seu diagrama e colaborar com outras pessoas com facilidade no Lucidchart.
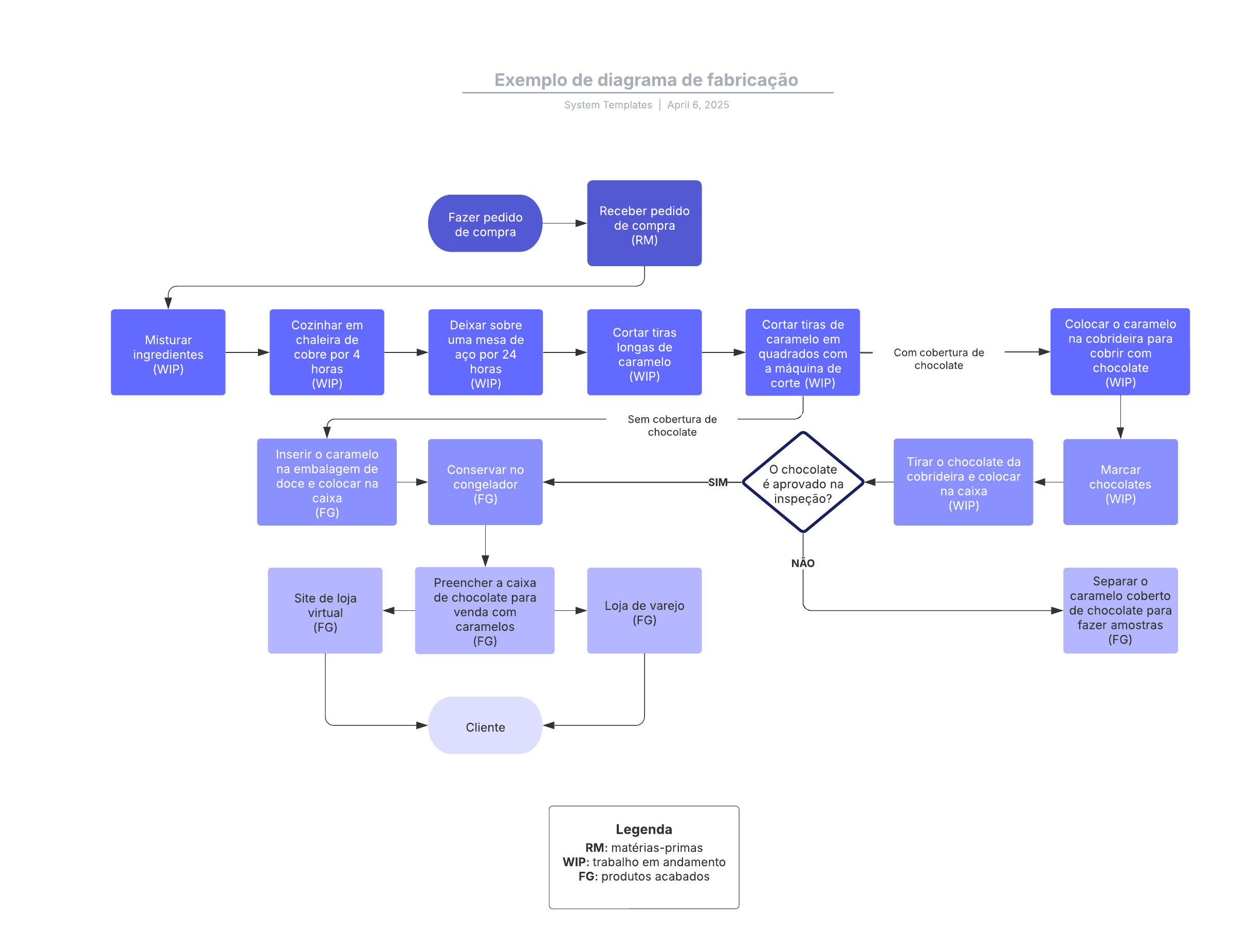
Abra este modelo para exibir um exemplo detalhado de um diagrama de fabricação, personalizável de acordo com seu caso de uso.
Modelos relacionados
Exemplo de modelo e fluxo de e-mail de integração
Usado com:

Ir para o modelo Exemplo de modelo e fluxo de e-mail de integração
Exemplo de fluxo de trabalho de marketing de conteúdo
Usado com:

Ir para o modelo Exemplo de fluxo de trabalho de marketing de conteúdo