Exemplo de diagrama de propriedade de conta
Este modelo funciona nos seguintes produtos:
*Para todos os tipos de planos da Lucid
Com este modelo de propriedade de conta, você:
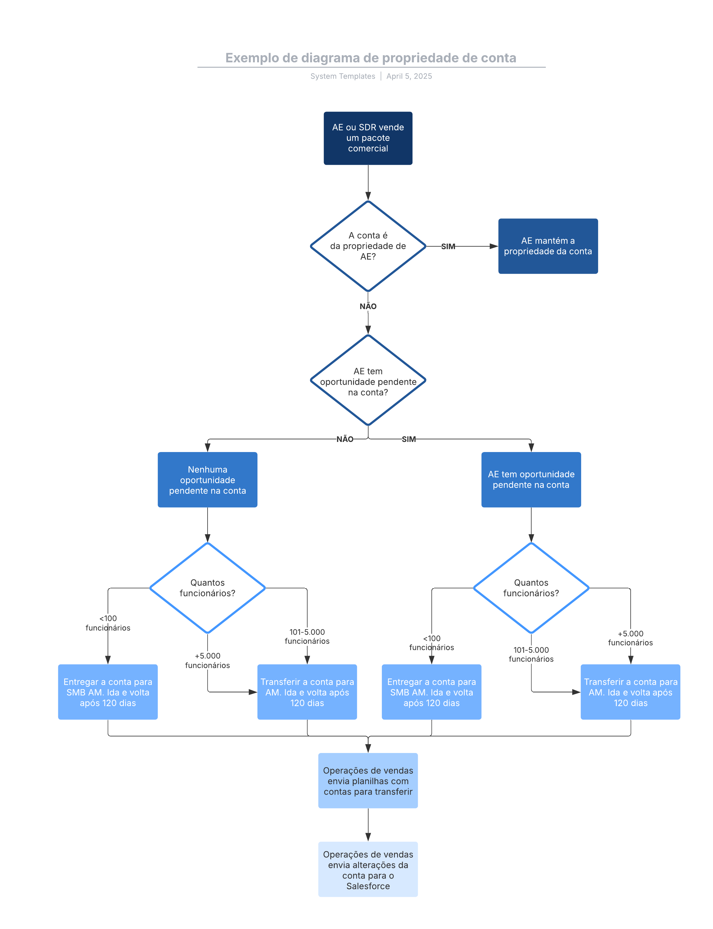
- Desenha a jornada da atribuição de propriedade de uma conta.
- Realiza o processo de repasse de contas com facilidade.
- Categoriza a propriedade da conta por tamanho da empresa ou segmento.
Abra este modelo para ver um exemplo detalhado de um diagrama de propriedade de conta, personalizável de acordo com seu caso de uso.
