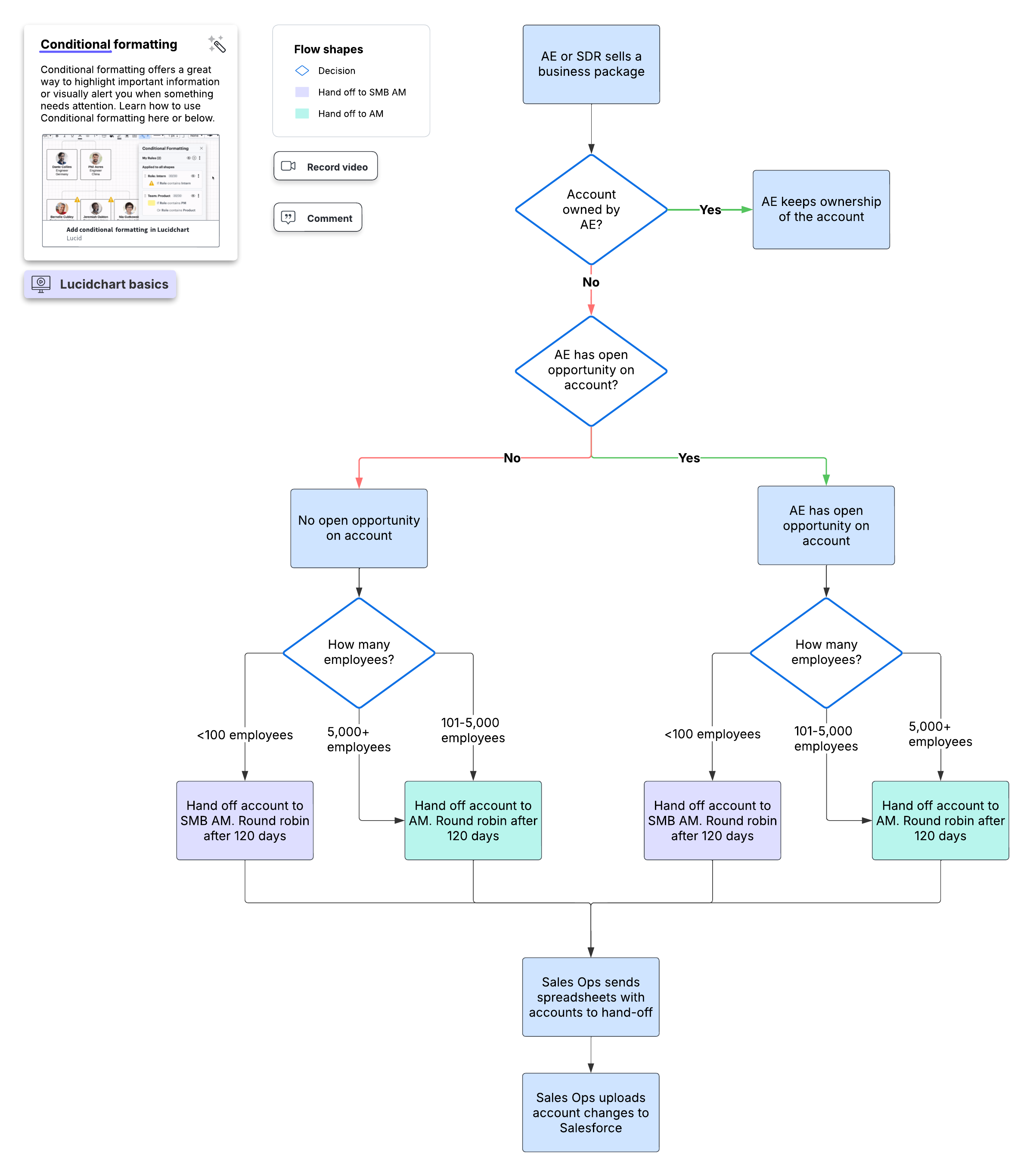
Account ownership flow
This template works on the following products:
*For all Lucid plan types
This account ownership template can help you:
- Illustrate the journey for assigning ownership of an account.
- Easily navigate the process for assigning accounts.
- Categorize account ownership by company size or industry.
Open this template to view a detailed example of an account ownership diagram that you can customize to your use case.
Related templates
10.0 Ownership, monitoring, tracking, and communications example
Used with:

Go to 10.0 Ownership, monitoring, tracking, and communications example template