Exemple de diagramme de propriété de compte
Ce modèle fonctionne sur les produits suivants :
*Pour tous les types d’abonnement Lucid
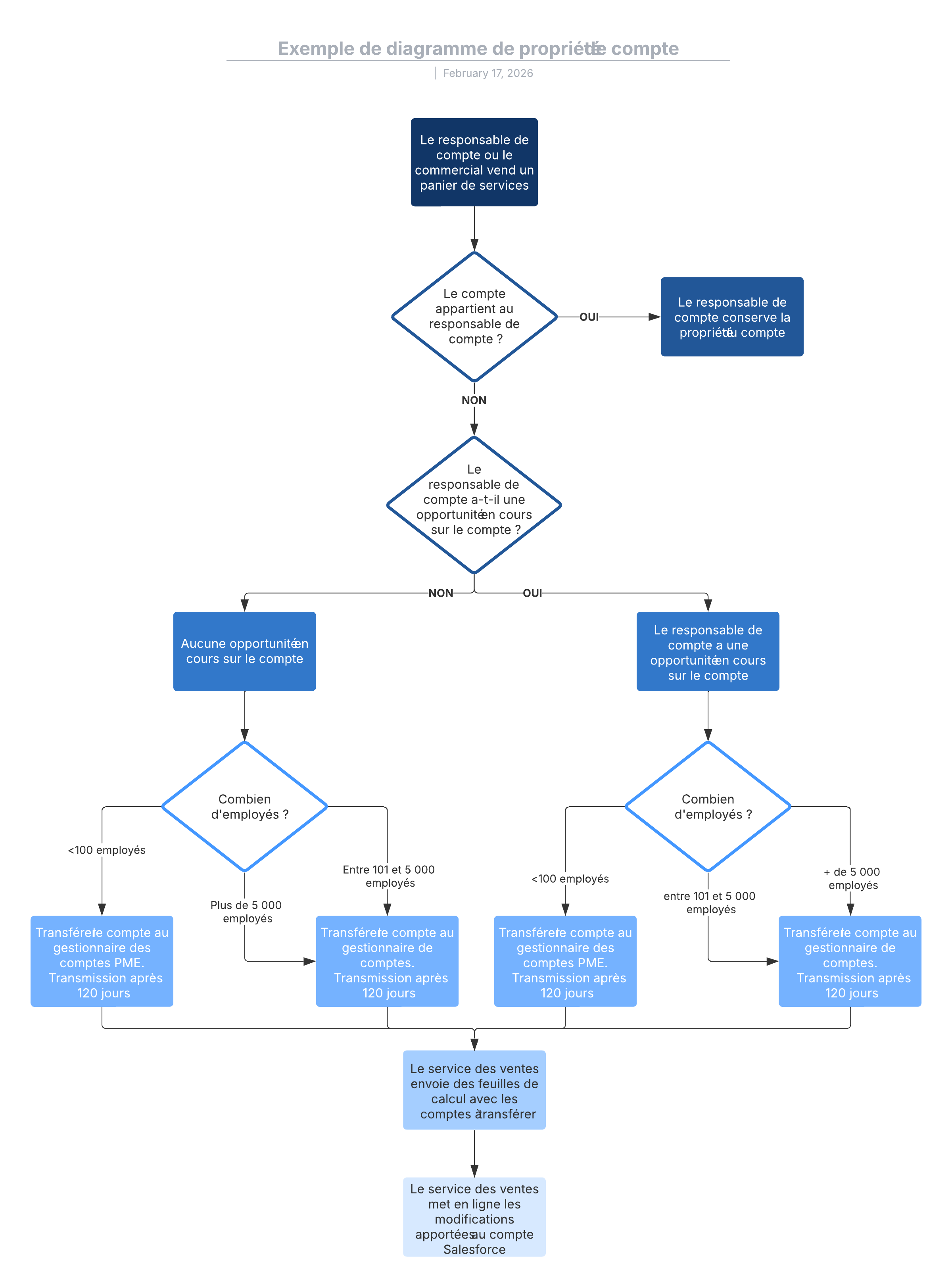
Ce modèle de propriété de compte peut vous aider à :
- illustrer le parcours d'attribution de la propriété d'un compte ;
- faciliter la procédure d'attribution de comptes ;
- classer les comptes par taille d'entreprise ou par secteur.
Ouvrez ce modèle pour visualiser un exemple détaillé d'un diagramme de propriété de compte que vous pouvez personnaliser selon votre cas d'utilisation.
Modèles connexes
Exemple de carte de chaîne de valeur (VSM) DevOps actuelle/future
Utilisé avec:

Accéder au modèle Exemple de carte de chaîne de valeur (VSM) DevOps actuelle/future