Account-Verantwortungsdiagramm - Vorlage
Diese Vorlage funktioniert mit den folgenden Produkten:
*Für alle Lucid-Planarten
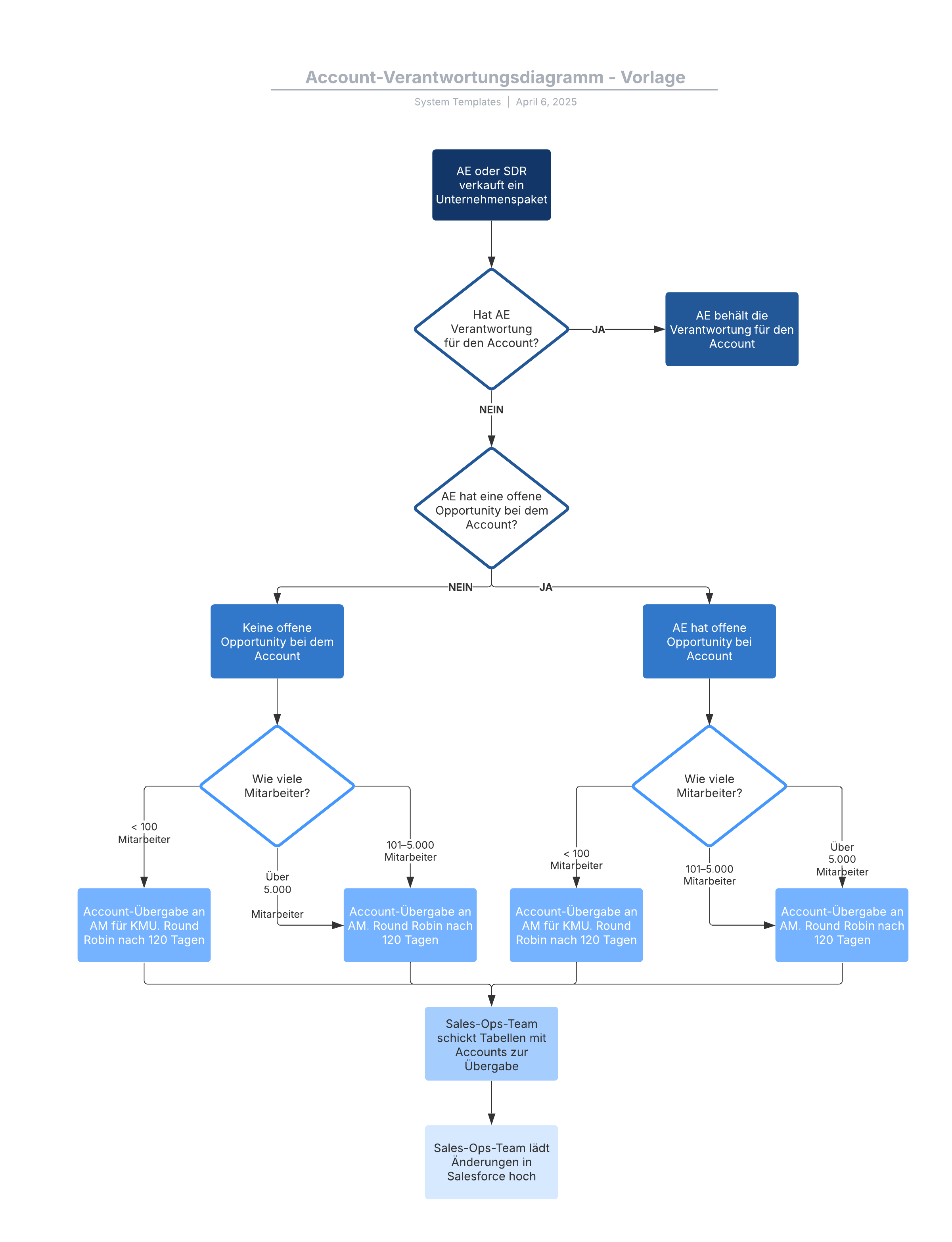
Mit dieser Vorlage zur Visualisierung der Account-Verantwortung können Sie:
– den Vorgang zur Übertragung der Account-Verantwortung abbilden
– die einzelnen Schritte zur Übertragung der Account-Verantwortung einfach navigieren
– Account-Verantwortung nach Unternehmensgröße oder Branche kategorisieren.
Durch Öffnen dieser Vorlage wird ein Beispiel für ein Diagramm zur Visualisierung der Account-Verantwortung angezeigt, das Sie an Ihren Anwendungsfall anpassen können.
