Agiler Methodik-Fluss – Beispiel
Diese Vorlage funktioniert mit den folgenden Produkten:
*Für Team- und Enterprise-Pläne
Mit dieser Vorlage eines Agilen Methodik-Flusses können Sie:
– die einzelnen Schritte in der agilen Methodik veranschaulichen;
- Verbesserungspotenziale in Ihrem bisherigen Prozess aufdecken;
– mit Kollegen an der Umstellung auf agile Prozesse zusammenarbeiten.
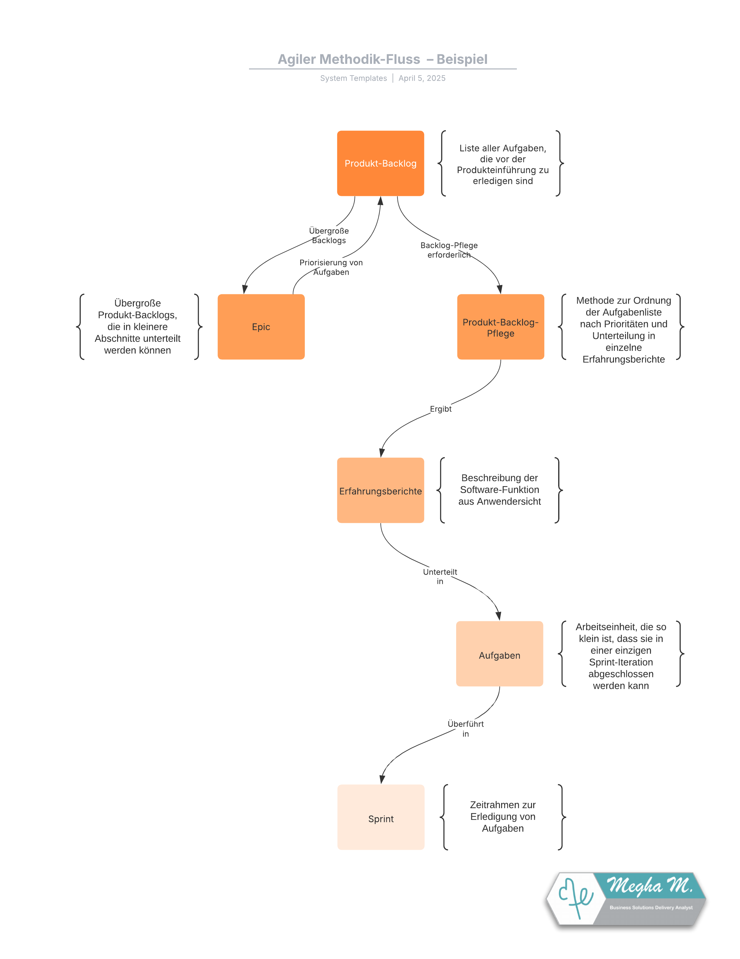
Durch Öffnen dieser Vorlage wird ein detailliertes Beispiel für ein Flussdiagramm zur Darstellung der agilen Methodik angezeigt, das Sie an Ihren Anwendungsfall anpassen können.
Verwandte Vorlagen
Wertstromanalyse für Ist-/Soll-Zustand
Verwendet mit:

Zur Vorlage Wertstromanalyse für Ist-/Soll-Zustand gehen
Account-Verantwortungsdiagramm - Vorlage
Verwendet mit:

Zur Vorlage Account-Verantwortungsdiagramm - Vorlage gehen