Пример потока задач в гибкой методологии
Этот шаблон работает с следующими продуктами:
*Для тарифных планов Team и Enterprise
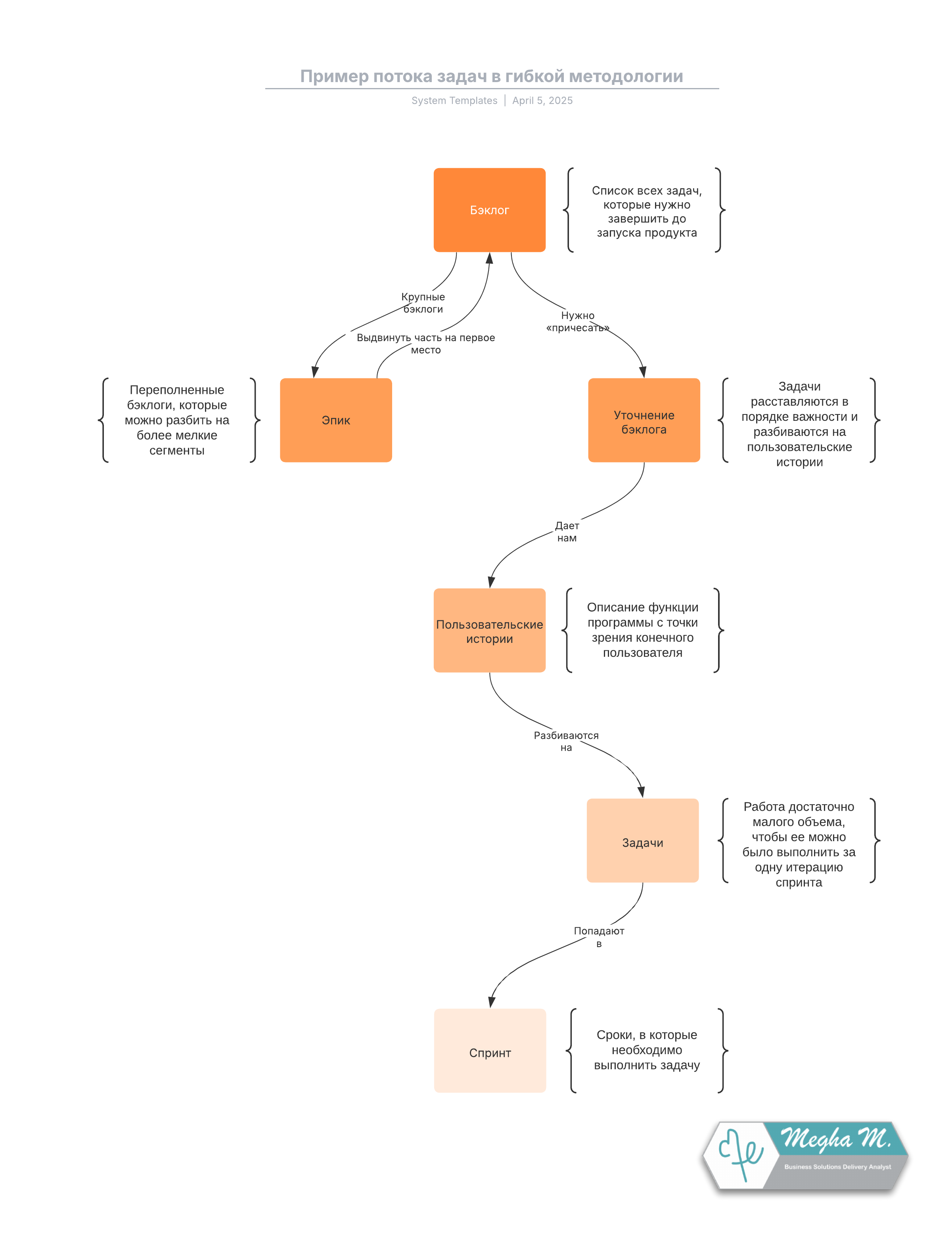
Этот шаблон поможет вам:
— лучше разобраться в этапах выполнения работы по гибкой методологии;
— найти возможности для дальнейшей оптимизации своего процесса;
— сформировать собственный agile-процесс всей командой.
Откройте шаблон, чтобы подробнее рассмотреть наш пример и настроить его под свой проект.
Похожие шаблоны
Блок-схема текущего/прогнозируемого состояния
Используется с:

К шаблону Блок-схема текущего/прогнозируемого состояния