Exemplo de fluxo de metodologia ágil
Este modelo funciona nos seguintes produtos:
*Para os planos Equipe e Corporativo
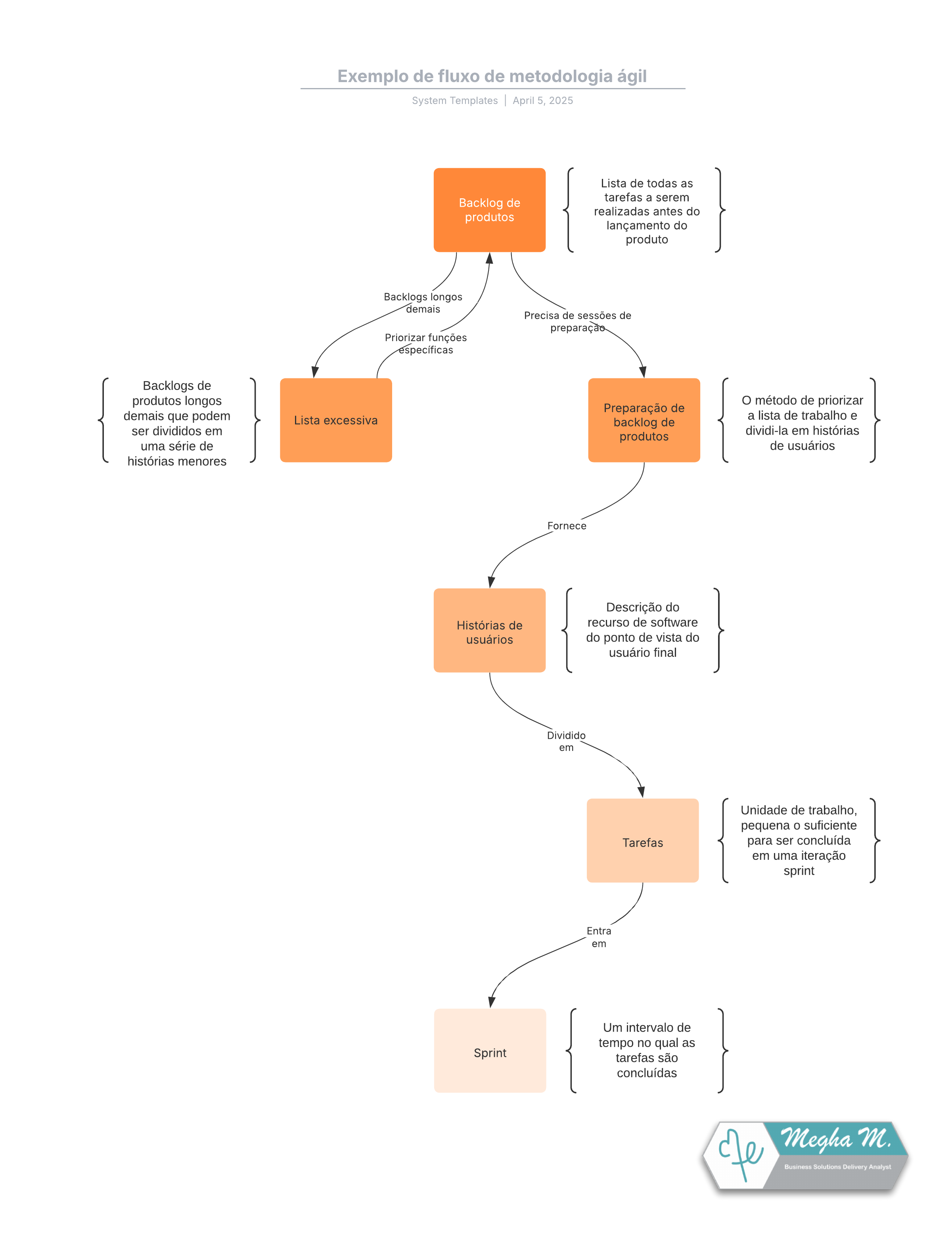
Este exemplo de modelo de fluxo de metodologia ágil pode ajudá-lo a:
- Entender os passos da metodologia ágil.
- Descobrir oportunidades de melhoria em seu processo existente.
- Colaborar com colegas em seus processos ágeis.
Abra este modelo para exibir um exemplo detalhado de um fluxo de metodologia ágil, personalizável de acordo com seu caso de uso.
Modelos relacionados
Exemplo de diagrama de propriedade de conta
Usado com:

Ir para o modelo Exemplo de diagrama de propriedade de conta