Esempio di flusso della metodologia agile
Questo modello funziona sui seguenti prodotti:
*Per i piani Team e Aziendale
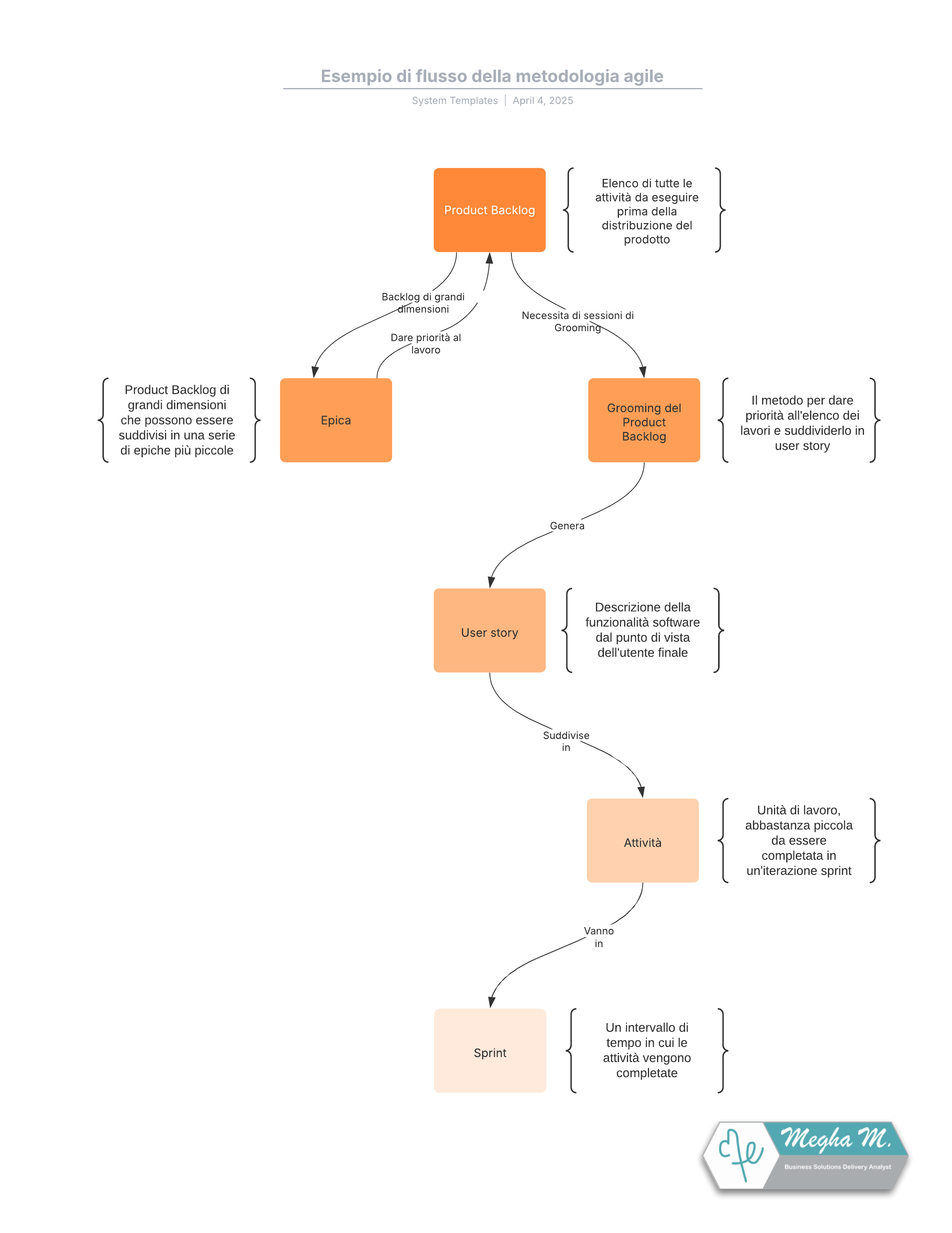
Questo modello di esempio di flusso di metodologia agile può aiutarti a:
- Comprendere le fasi della metodologia agile.
- Individuare opportunità di miglioramento nel processo attuale.
- Collaborare con i colleghi sui processi agile.
Apri questo modello per visualizzare un esempio dettagliato di un flusso di metodologia agile, che puoi personalizzare in base al tuo caso d'uso.
Modelli correlati
Esempio di panoramica del processo di gestione dei crediti
Usato con:

Vai al modello Esempio di panoramica del processo di gestione dei crediti