Esempio di diagramma di flusso API
Questo modello funziona sui seguenti prodotti:
*Per i piani Team e Aziendale
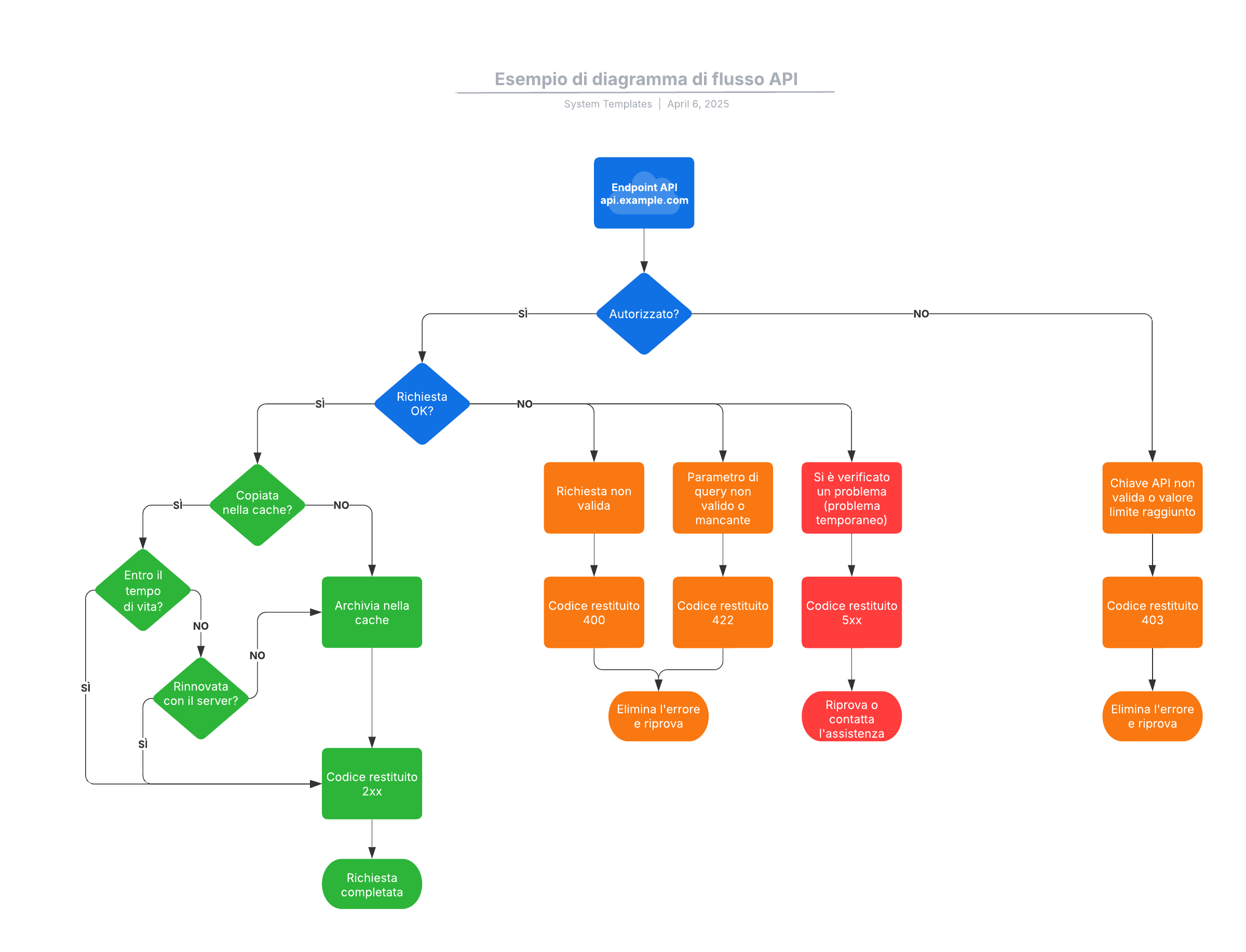
Questo modello di diagramma di flusso API può aiutarti a:
- Documentare la logica di alto livello di un'API.
- Visualizzare il flusso di informazioni generato da un'API.
- Identificare esuberi e altre opportunità di ottimizzazione.
Apri questo modello per visualizzare un esempio di panoramica di alto livello di un'API, che puoi personalizzare in base al tuo caso d'uso.
Modelli correlati
Esempio di diagramma di flusso con swimlane
Usato con:

Vai al modello Esempio di diagramma di flusso con swimlane
Modello di mappa del flusso di valore DevOps attuale/futuro
Usato con:

Vai al modello Modello di mappa del flusso di valore DevOps attuale/futuro
Esempio di flusso della metodologia agile
Usato con:

Vai al modello Esempio di flusso della metodologia agile