Пример блок-схемы API
Этот шаблон работает с следующими продуктами:
*Для тарифных планов Team и Enterprise
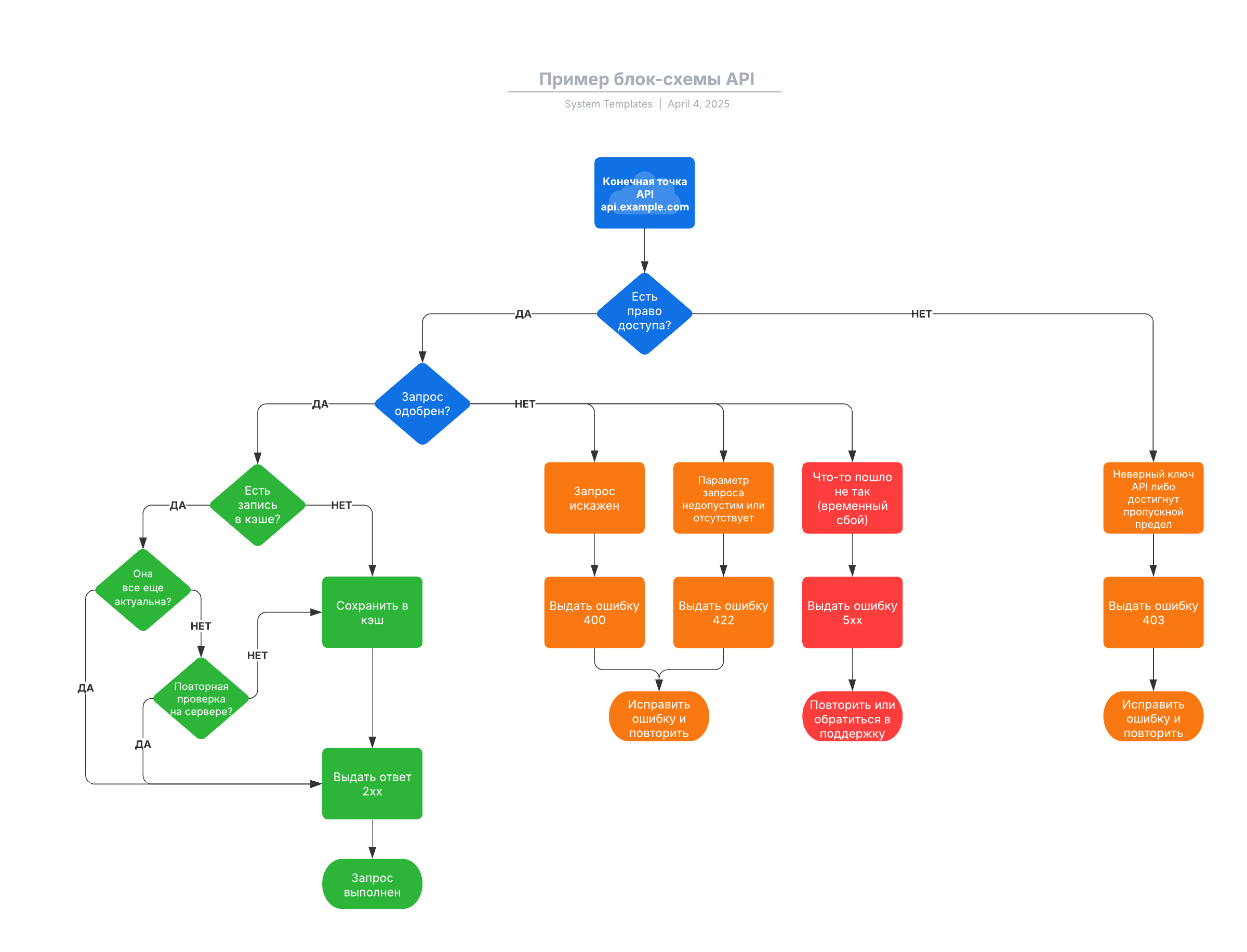
Этот шаблон поможет вам:
— в общих чертах задокументировать логику API;
— наглядно показать, как движется информационный поток из API;
— выявить лишние шаги и другие возможности оптимизации.
Откройте шаблон, чтобы подробнее рассмотреть наш пример и настроить его под свой проект.
Похожие шаблоны
Диаграмма Венна из двух кругов (для печати)
Используется с:

К шаблону Диаграмма Венна из двух кругов (для печати)