API-Flussdiagramm Beispiel
Diese Vorlage funktioniert mit den folgenden Produkten:
*Für Team- und Enterprise-Pläne
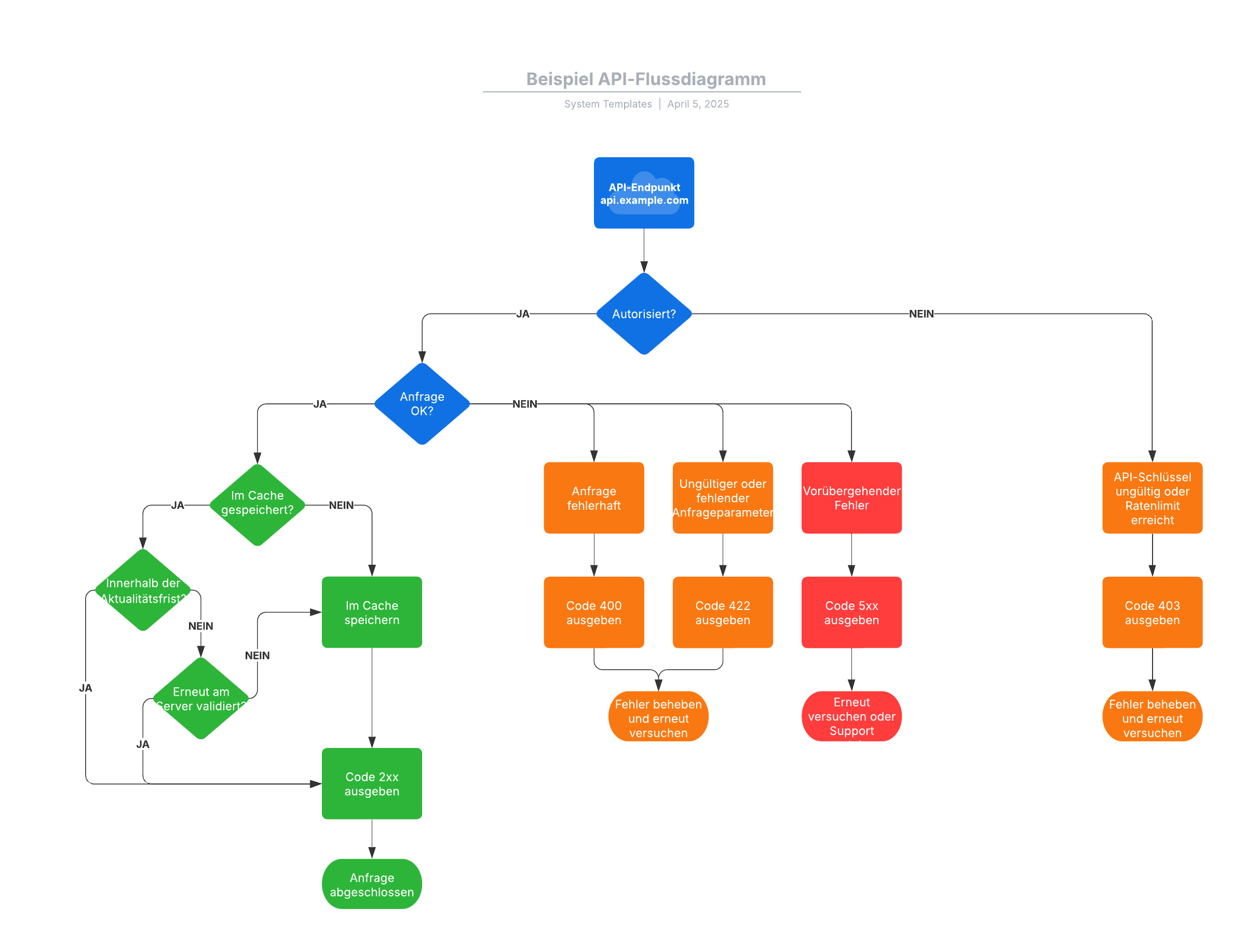
Mit dieser Vorlage für ein API-Flussdiagramm können Sie:
– die Logik einer API in der Gesamtsicht dokumentieren
– den Informationsfluss aus einer API darstellen
– Redundanzen und andere Optimierungsmöglichkeiten erkennen.
Durch Öffnen dieser Vorlage wird ein Beispiel für eine Gesamtsicht auf eine API angezeigt, die Sie an Ihren Anwendungsfall anpassen können.
Verwandte Vorlagen
Flussdiagramm für interne Kontrollen – Beispiel
Verwendet mit:

Zur Vorlage Flussdiagramm für interne Kontrollen – Beispiel gehen