Concept Map Beispiel - Vertriebsmanagement
Diese Vorlage funktioniert mit den folgenden Produkten:
*Für Team- und Enterprise-Pläne
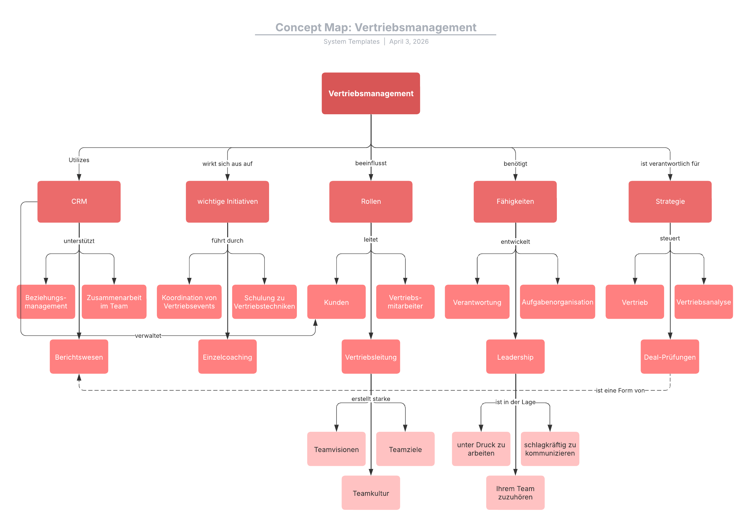
Diese Concept Map-Vorlage zum Vertriebsmanagement kann Ihnen bei Folgendem helfen:
– Das Vertriebsmanagement beim Verständnis seiner zentralen Verantwortlichkeiten unterstützen.
– Dem Vertriebsmanagement einen methodischen Rahmen zur Umsetzung seiner jeweiligen Verantwortlichkeiten bieten.
– Vertriebsführungskräften Einblicke bieten, die sie bei der Interpretation des Mentoringbedarfs in ihrem Team unterstützen.
Öffnen Sie diese Vorlage, um ein detailliertes Beispiel für ein Lead-Funnel-Dashboard anzusehen, das Sie an Ihren Anwendungsfall anpassen können.
Verwandte Vorlagen
Concept Map zu Photosynthese – Beispiel
Verwendet mit:

Zur Vorlage Concept Map zu Photosynthese – Beispiel gehen