Flussdiagramm für interne Kontrollen – Beispiel
Diese Vorlage funktioniert mit den folgenden Produkten:
*Für Team- und Enterprise-Pläne
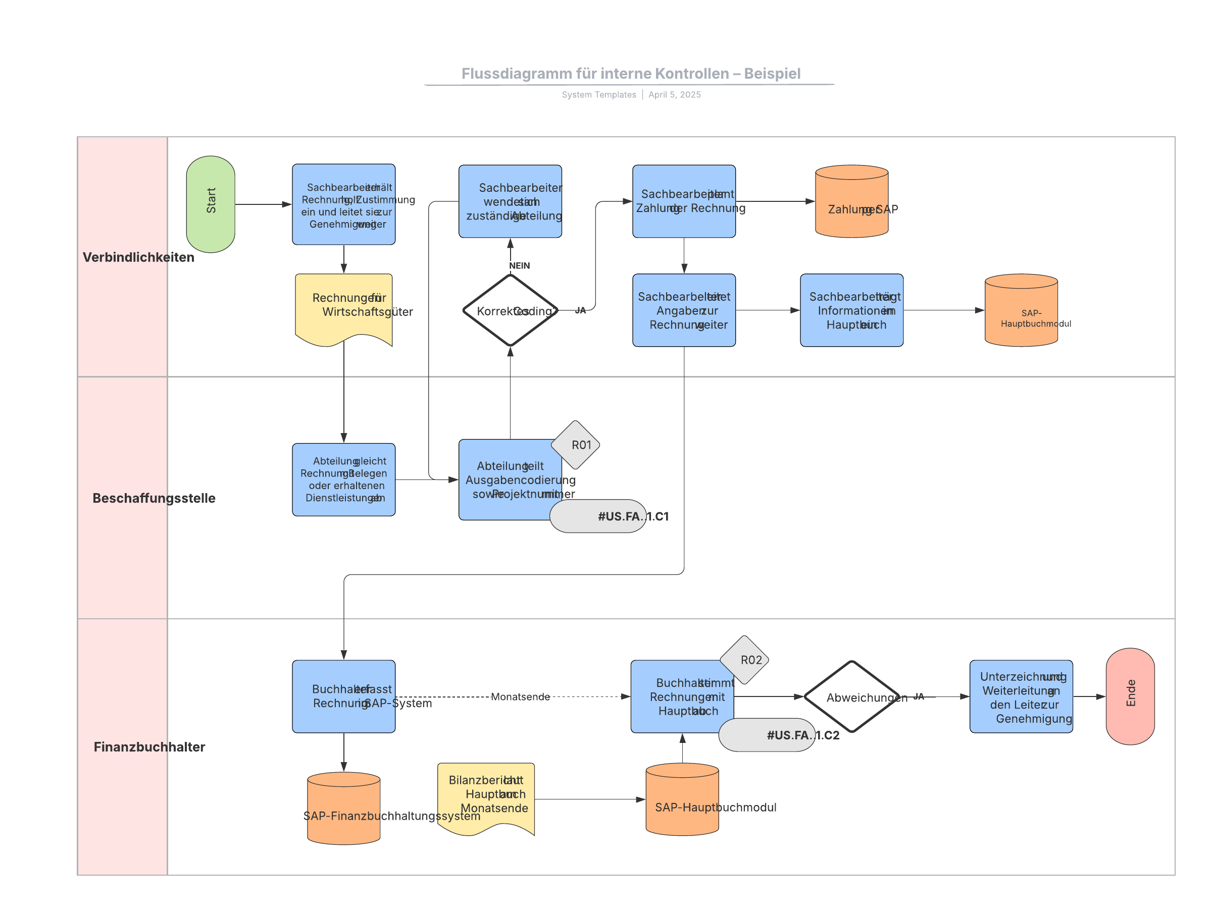
Mit dieser Vorlage für Flussdiagramme für interne Kontrollen können Sie:
– Interne Kontrollen in Ihrem Unternehmen entwickeln.
– Ein Beispiel für den Umgang mit Verbindlichkeiten zur Verfügung stellen.
– Einzelheiten zum Sarbanes-Oxley Act (SOX) erfahren.
Durch Öffnen dieser Vorlage wird ein detailliertes Beispiel für ein Flussdiagramm für interne Kontrollen angezeigt, das Sie an Ihren Anwendungsfall anpassen können.
Verwandte Vorlagen
Beispiel für ein FMEA-Flussdiagramm
Verwendet mit:

Zur Vorlage Beispiel für ein FMEA-Flussdiagramm gehen