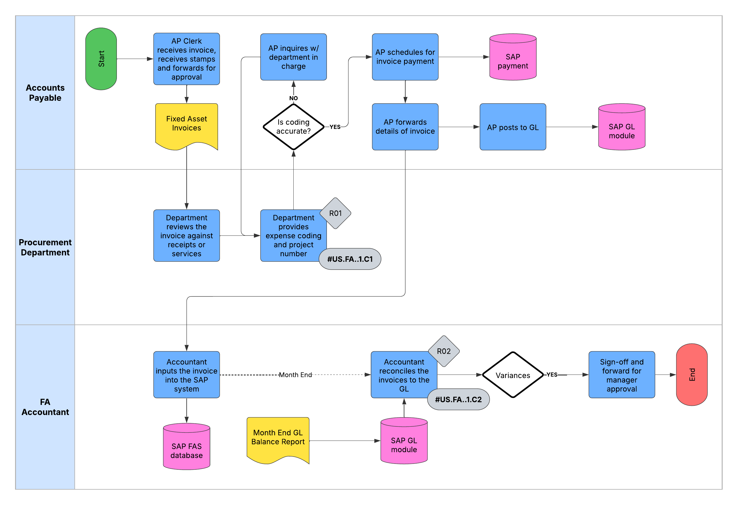
Internal controls flowchart example
This template works on the following products:
*For Team and Enterprise plans
This internal controls flowchart example template can help you:
- Map out the internal controls within your organization.
- Provide an example of a fixed asset narrative.
- Learn details about Sarbanes-Oxley (SOX).
Open this template to view a detailed example of an internal controls flowchart that you can customize to your use case.
