Esempio di diagramma di flusso per controlli interni
Questo modello funziona sui seguenti prodotti:
*Per i piani Team e Aziendale
Questo modello di esempio di diagramma di flusso per controlli interni ti può aiutare a:
- Mappare i controlli interni all'interno dell'organizzazione.
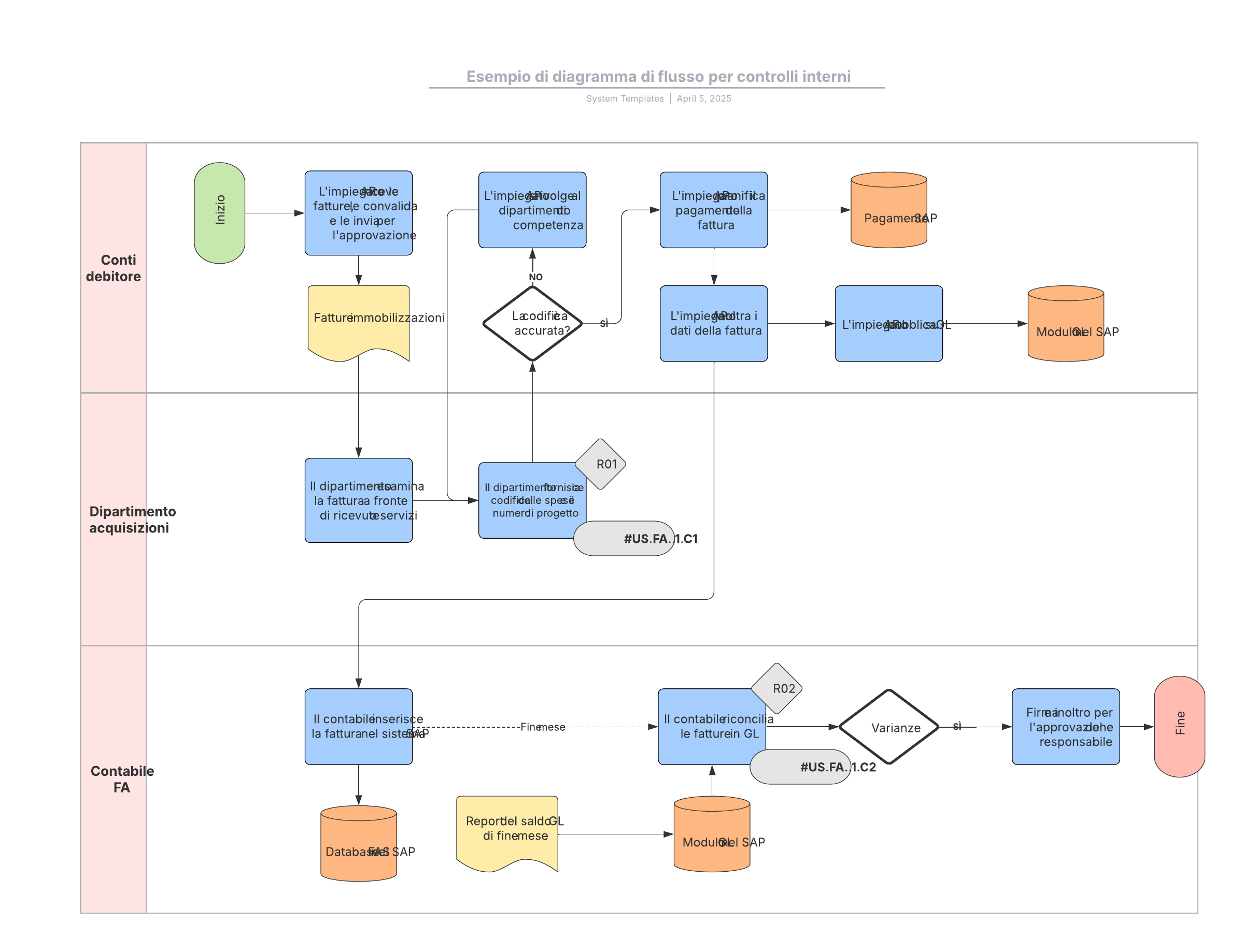
- Fornire un esempio di narrazione di un'immobilizzazione.
- Scoprire i dettagli sulla Sarbanes-Oxley (SOX).
Apri questo modello per visualizzare un esempio dettagliato di un diagramma di flusso per controlli interni, che puoi personalizzare in base al tuo caso d'uso.
Modelli correlati
Modello di mappa del flusso di valore attuale/futuro
Usato con:

Vai al modello Modello di mappa del flusso di valore attuale/futuro
Esempio di diagramma di flusso per programmazione
Usato con:

Vai al modello Esempio di diagramma di flusso per programmazione
10.0 esempio di proprietà, monitoraggio, tracciamento e comunicazione
Usato con:

Vai al modello 10.0 esempio di proprietà, monitoraggio, tracciamento e comunicazione