Esempio di diagramma di flusso per programmazione
Questo modello funziona sui seguenti prodotti:
*Per i piani Team e Aziendale
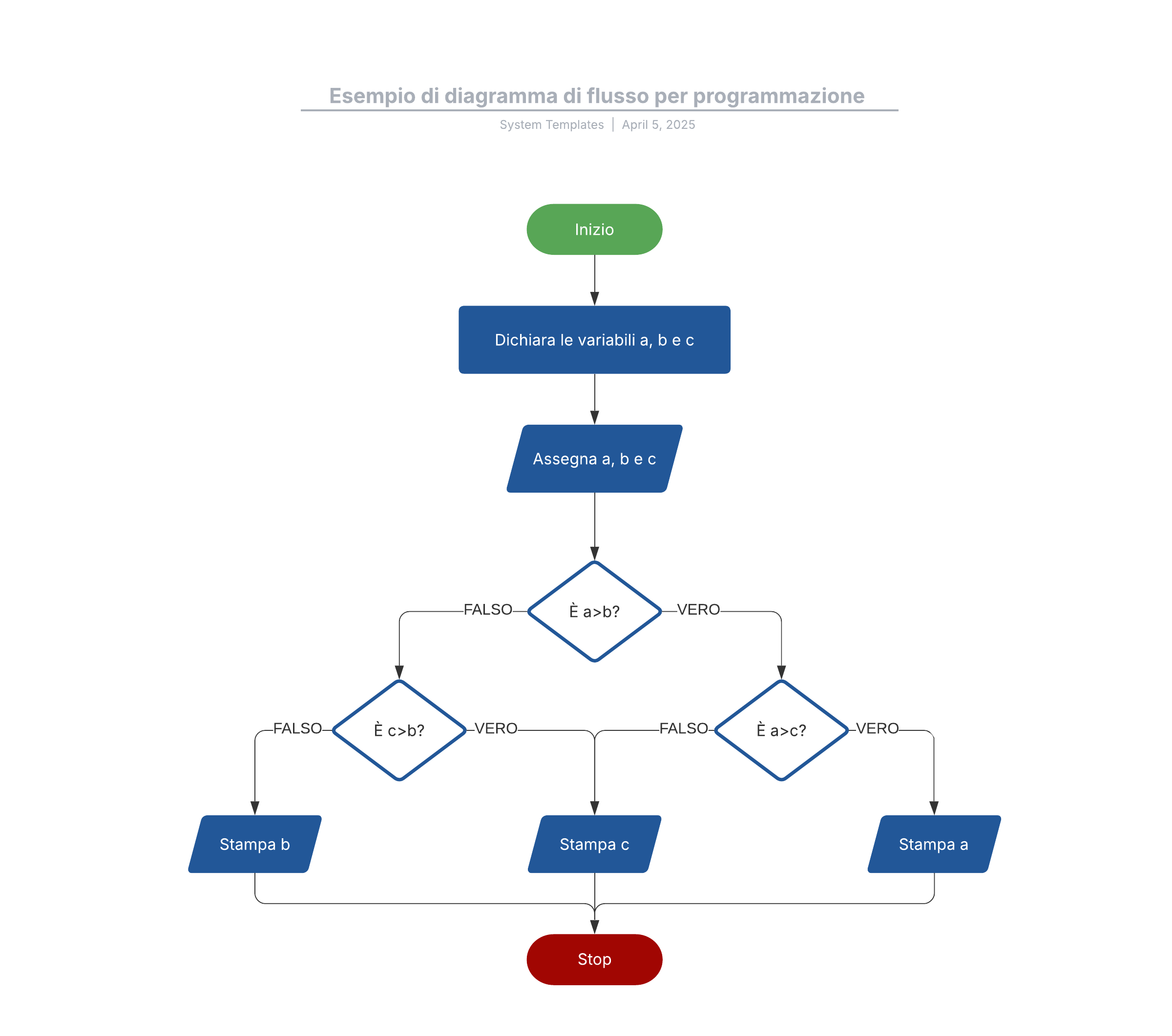
Questo modello di diagramma di flusso per programmazione può aiutarti a:
- Mostrare la logica alla base di un programma.
- Visualizzare il codice del tuo programma.
- Accedere alla libreria delle forme per diagrammi di flusso.
Apri questo modello per visualizzare un esempio dettagliato di un diagramma di flusso per programmazione, che puoi personalizzare in base al tuo caso d'uso.
Modelli correlati
Esempio di flusso del processo di approvvigionamento
Usato con:

Vai al modello Esempio di flusso del processo di approvvigionamento
10.0 esempio di proprietà, monitoraggio, tracciamento e comunicazione
Usato con:

Vai al modello 10.0 esempio di proprietà, monitoraggio, tracciamento e comunicazione