Exemplo de fluxograma de programação
Este modelo funciona nos seguintes produtos:
*Para os planos Equipe e Corporativo
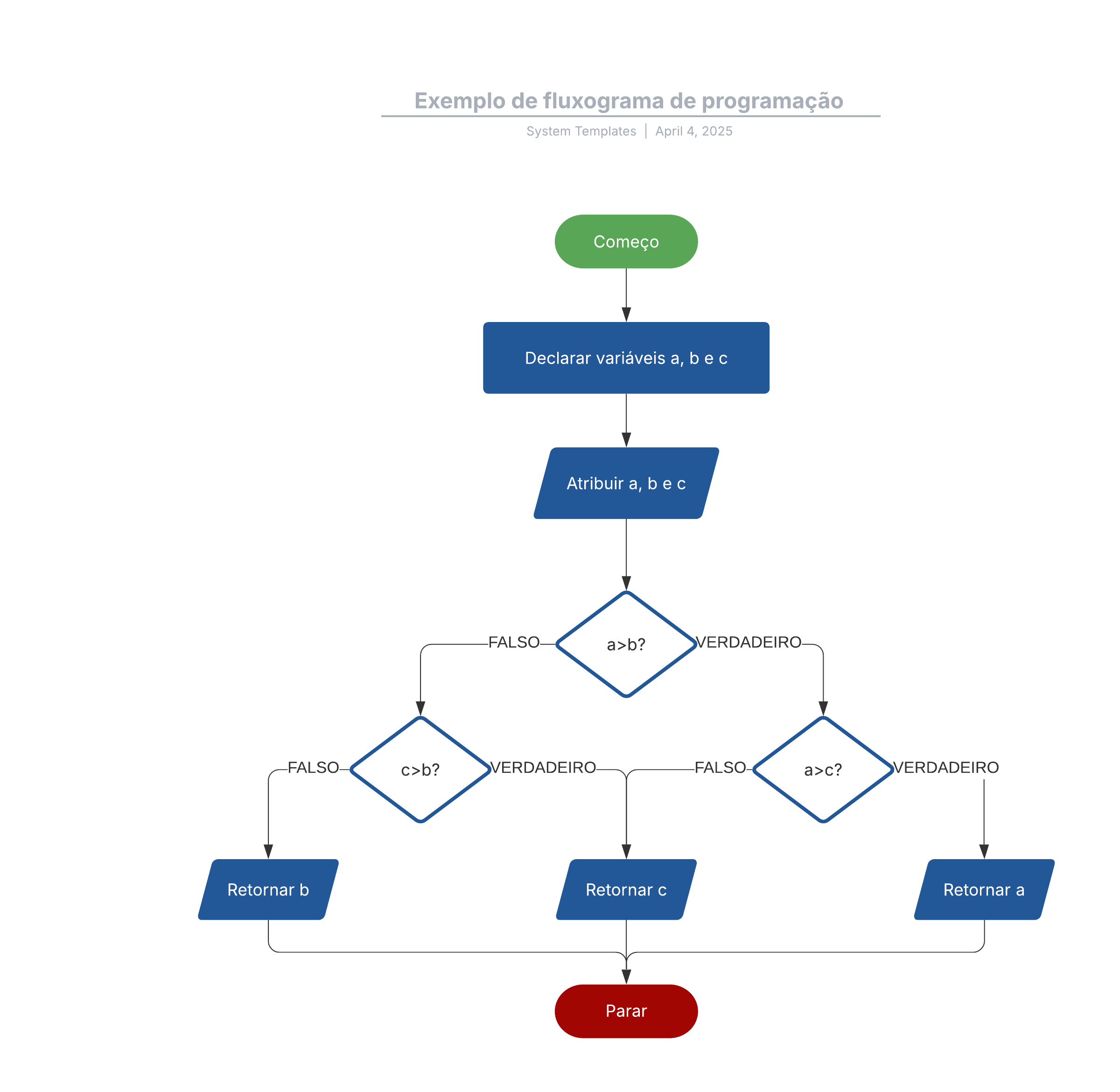
Este modelo de fluxograma de programação pode ajudá-lo a:
- Mostrar a lógica subjacente a um programa.
- Visualizar o código do seu programa.
- Acessar a biblioteca de formas de fluxogramas.
Abra este modelo para exibir um exemplo detalhado de um fluxograma de programação, personalizável de acordo com seu caso de uso.
Modelos relacionados
Diagrama de Venn com quatro conjuntos
Usado com:

Ir para o modelo Diagrama de Venn com quatro conjuntos
Exemplo de processo colaborativo de manufatura BPMN
Usado com:

Ir para o modelo Exemplo de processo colaborativo de manufatura BPMN