Ejemplo de diagrama de flujo de programación
Esta plantilla funciona en los siguientes productos:
*Para los planes Team y Enterprise
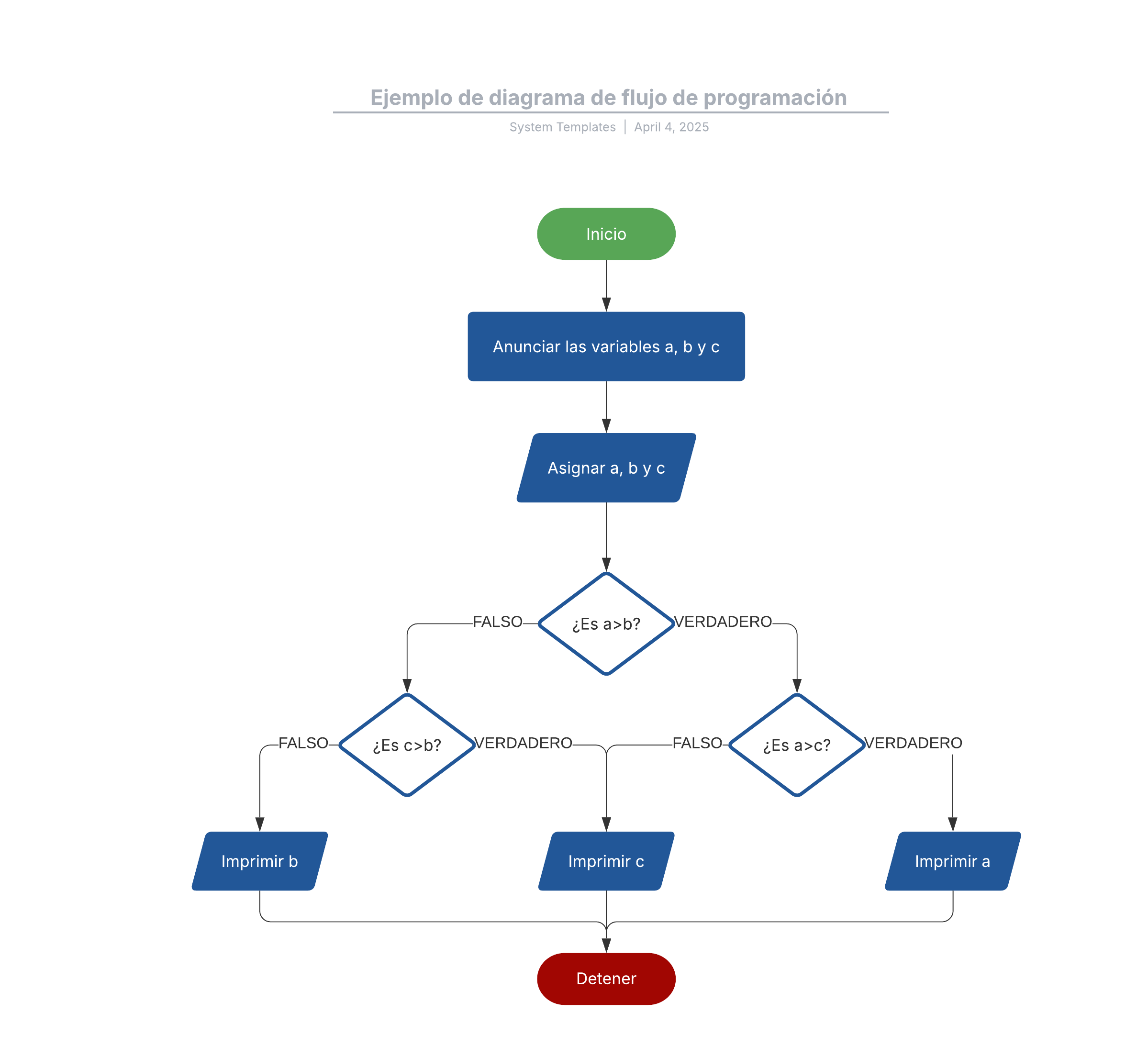
Esta plantilla de diagrama de flujo de programación puede ayudarte a lograr lo siguiente:
- Mostrar la lógica detrás de un programa.
- Visualizar el código de tu programa.
- Acceder a la biblioteca de figuras de diagramas de flujo.
Abre esta plantilla para ver un ejemplo detallado de un diagrama de flujo de programación que puedes personalizar según tu caso de uso.
Plantillas relacionadas
Ejemplo de diagrama de causa y efecto
Utilizado con:

Ir a la plantilla Ejemplo de diagrama de causa y efecto
Ejemplo de mapa mental para marketing digital
Utilizado con:

Ir a la plantilla Ejemplo de mapa mental para marketing digital