Пример блок-схемы программы
Этот шаблон работает с следующими продуктами:
*Для тарифных планов Team и Enterprise
Этот шаблон поможет вам:
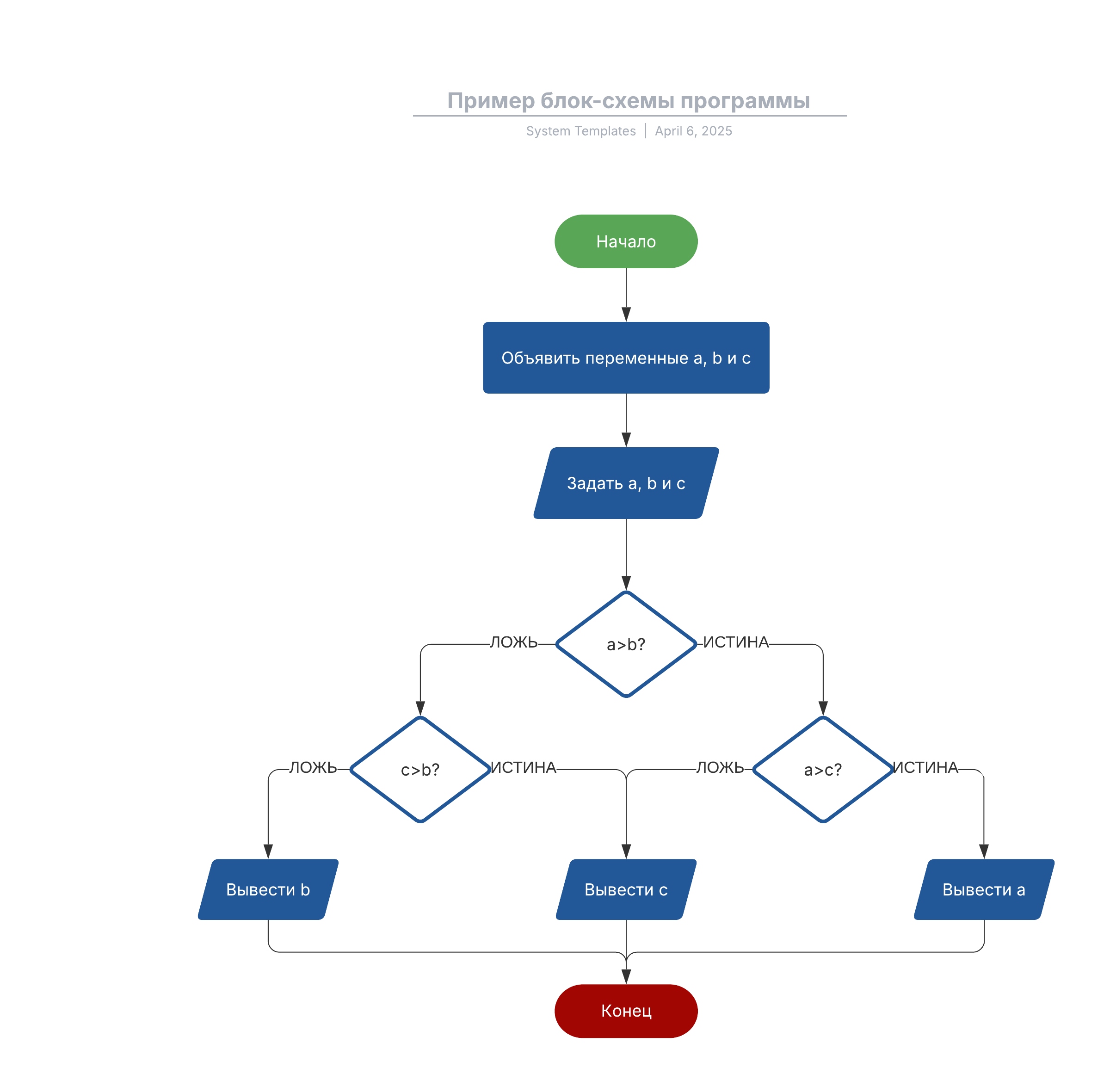
— продемонстрировать логику в основе программы;
— наглядно представить программный код;
— познакомиться с нашей библиотекой фигур для блок-схем.
Откройте шаблон, чтобы подробнее рассмотреть наш пример и настроить его под свой проект.
Похожие шаблоны
Пример блок-схемы по обеспечению и контрол ю качества
Используется с:

К шаблону Пример блок-схемы по обеспечению и контролю качества