Voorbeeld stroomdiagram interne beheersmaatregelen
Deze sjabloon werkt op de volgende producten:
*Voor Team- en Enterprise-abonnementen
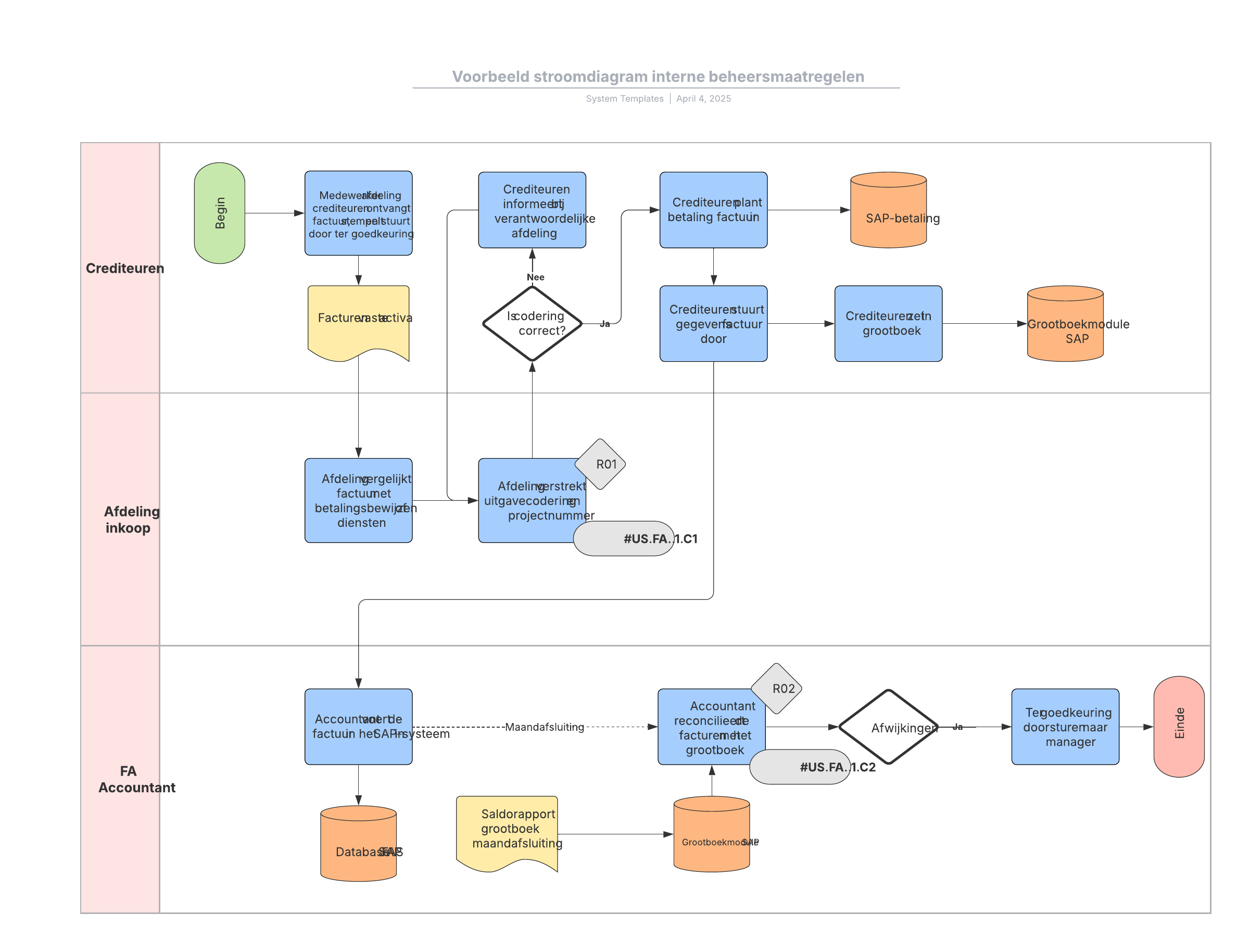
Met deze voorbeeldsjabloon voor een stroomdiagram voor interne beheersmaatregelen kunt u:
- De interne beheersmaatregelen binnen uw organisatie in kaart brengen.
- Een voorbeeld geven van een situatie met vaste activa.
- Meer te weten komen over Sarbanes-Oxley (SOx).
Open deze sjabloon voor een gedetailleerd voorbeeld van een stroomdiagram voor interne beheersmaatregelen dat u kunt aanpassen op uw use case.
Gerelateerde sjablonen
Voorbeeld van een stroomdiagram ontwerpproces
Gebruik met:

Ga naar het Voorbeeld van een stroomdiagram ontwerpproces-sjabloon
Voorbeeld van conceptmap voor fotosynthese
Gebruik met:

Ga naar het Voorbeeld van conceptmap voor fotosynthese-sjabloon
Voorbeeld stroomdiagram servicedesk
Gebruik met:

Ga naar het Voorbeeld stroomdiagram servicedesk-sjabloon