Voorbeeld agile-methodologiestroom
Deze sjabloon werkt op de volgende producten:
*Voor Team- en Enterprise-abonnementen
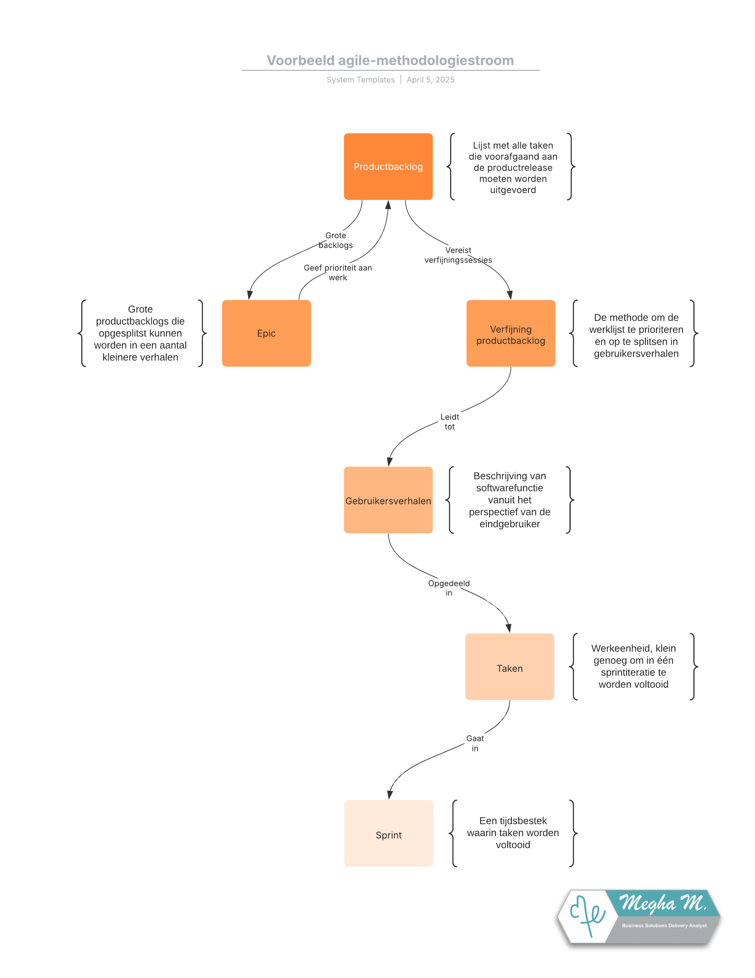
Met deze voorbeeldsjabloon van een agile-methodologiestroom kunt u:
- inzicht krijgen in de stappen van de agile-methodologie.
- kansen voor verbetering in uw huidige proces zoeken.
- samenwerken met collega's aan uw flexibele processen.
Open deze sjabloon voor een gedetailleerd voorbeeld van een agile-methodologiestroom die u kunt aanpassen aan uw eigen gebruiksvoorbeeld.
Gerelateerde sjablonen
Voorbeeld van Eulerdiagram met meerdere verzamelingen
Gebruik met:

Ga naar het Voorbeeld van Eulerdiagram met meerdere verzamelingen-sjabloon