Exemple de flux de méthodologie agile
Ce modèle fonctionne sur les produits suivants :
*Pour les forfaits Équipe et Entreprise
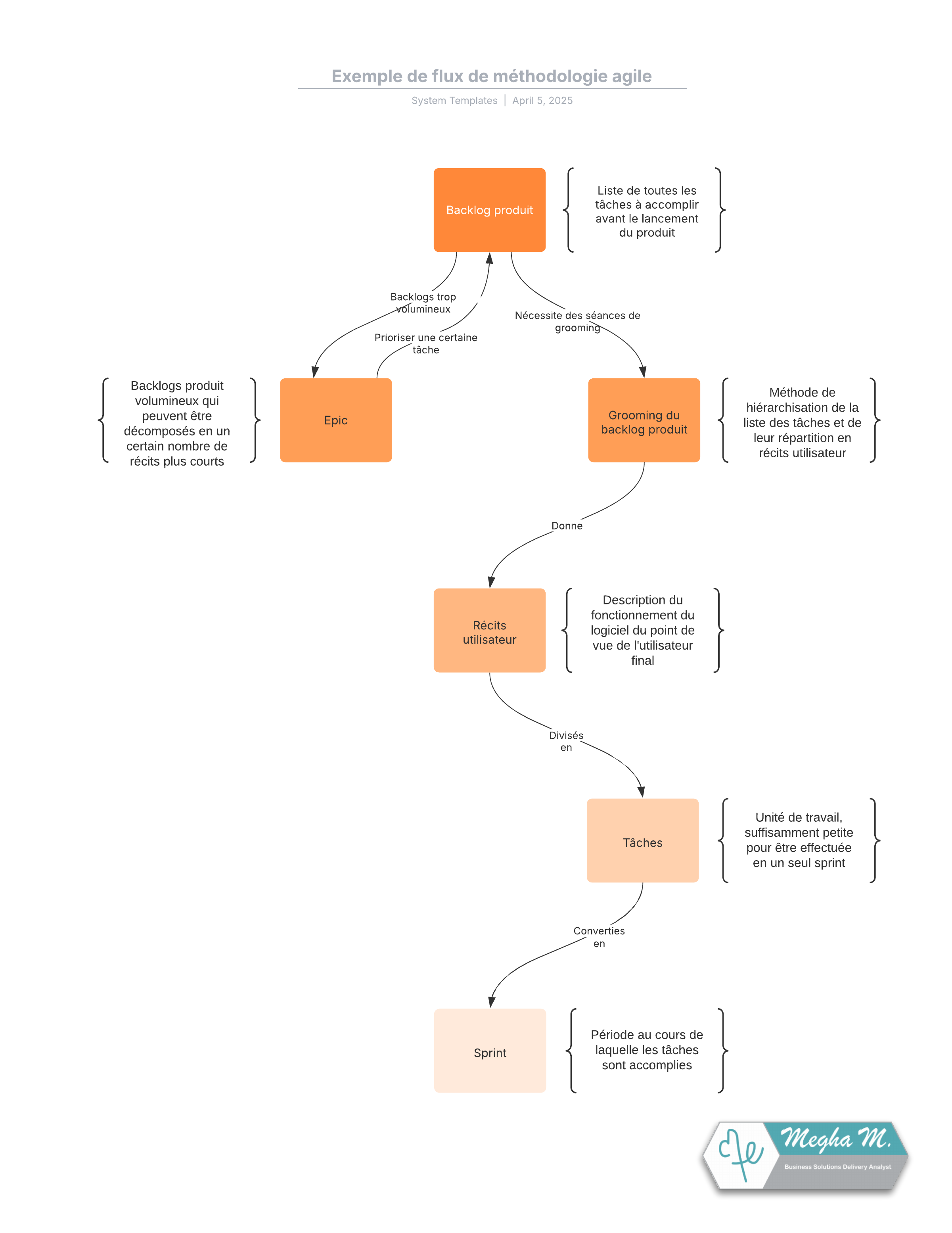
Ce modèle de flux de méthodologie agile peut vous aider à :
- vous familiariser avec les étapes de la méthodologie agile ;
- identifier des possibilités d'amélioration dans votre processus actuel ;
- collaborer avec vos collègues sur vos processus agiles.
Ouvrez ce modèle pour afficher un exemple détaillé de flux de méthodologie agile, à personnaliser selon votre cas d'utilisation.
Modèles connexes
Diagramme de causes et effets (Ishikawa)
Utilisé avec:

Accéder au modèle Diagramme de causes et effets (Ishikawa)
Exemple de structure d'un processus SaaS
Utilisé avec:

Accéder au modèle Exemple de structure d'un processus SaaS