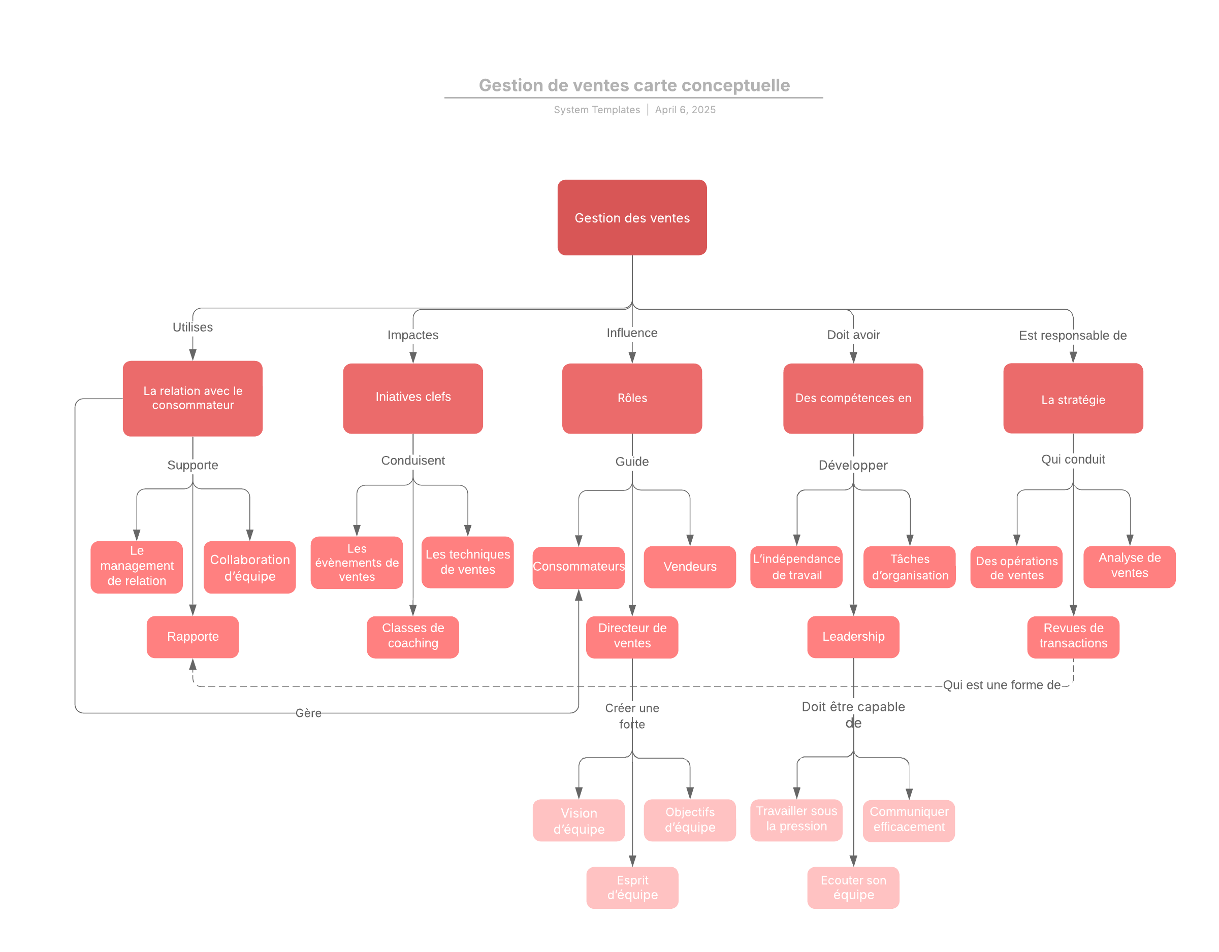
Exemple de carte conceptuelle: gestion des ventes
Ce modèle fonctionne sur les produits suivants :
*Pour les forfaits Équipe et Entreprise
Utilise ce modèle pour :
- Faire un brainstorming sur les problèmes possible que votre produit ou service peut résoudre.
- Créer une carte mentale Lucidchart pour vous aidez à organiser vos idées.
- Faire un plan en 7 étapes pour vendre votre produit ou service.
Ouvre ce modèle pour voir un exemple détaillé qui va vous aider à créer votre propre carte conceptuelle.
Modèles connexes
Projet de campagne marketing avec conteneurs intelligents
Utilisé avec:

Accéder au modèle Projet de campagne marketing avec conteneurs intelligents