Пример процесса производства
Этот шаблон работает с следующими продуктами:
*Для тарифных планов Team и Enterprise
Этот шаблон поможет:
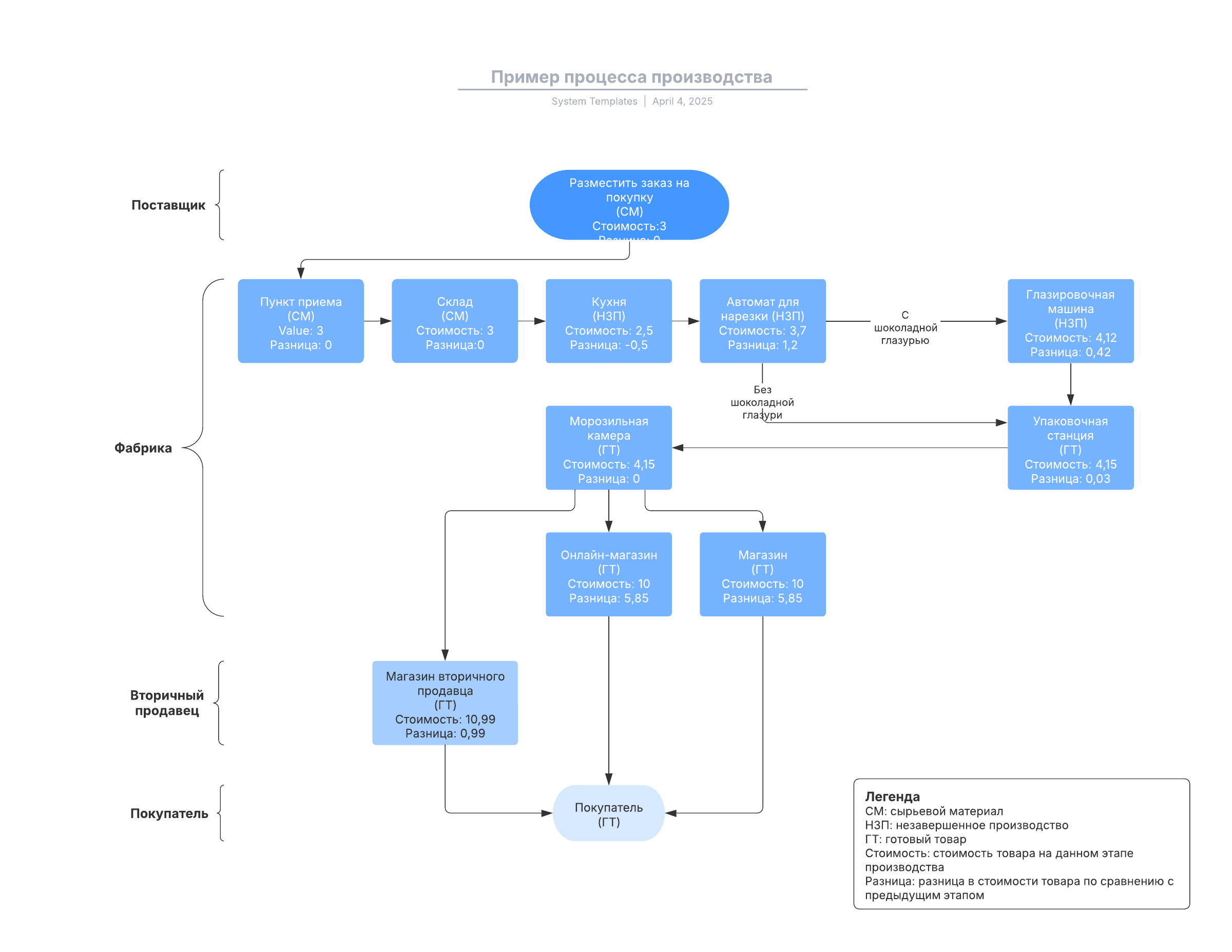
— наглядно представить этапы производства товара;
— проследить, с каким типом товарно-материальных запасов мы имеем дело на каждом этапе, какова их стоимость и куда или к кому они попадают;
— составить четкое представление о текущем производственном процессе и выявить его слабые стороны.
Откройте шаблон, чтобы подробнее рассмотреть наш пример и настроить его под свой производственный процесс.
Похожие шаблоны
Пример карты потока ценности в DevOps (сейчас/пото м)
Используется с:

К шаблону Пример карты потока ценности в DevOps (сейчас/потом)
Блок-схема текущего/прогнозируемого состояния
Используется с:

К шаблону Блок-схема текущего/прогнозируемого состояния