Exemplo de fabricação e propriedade
Este modelo funciona nos seguintes produtos:
*Para os planos Equipe e Corporativo
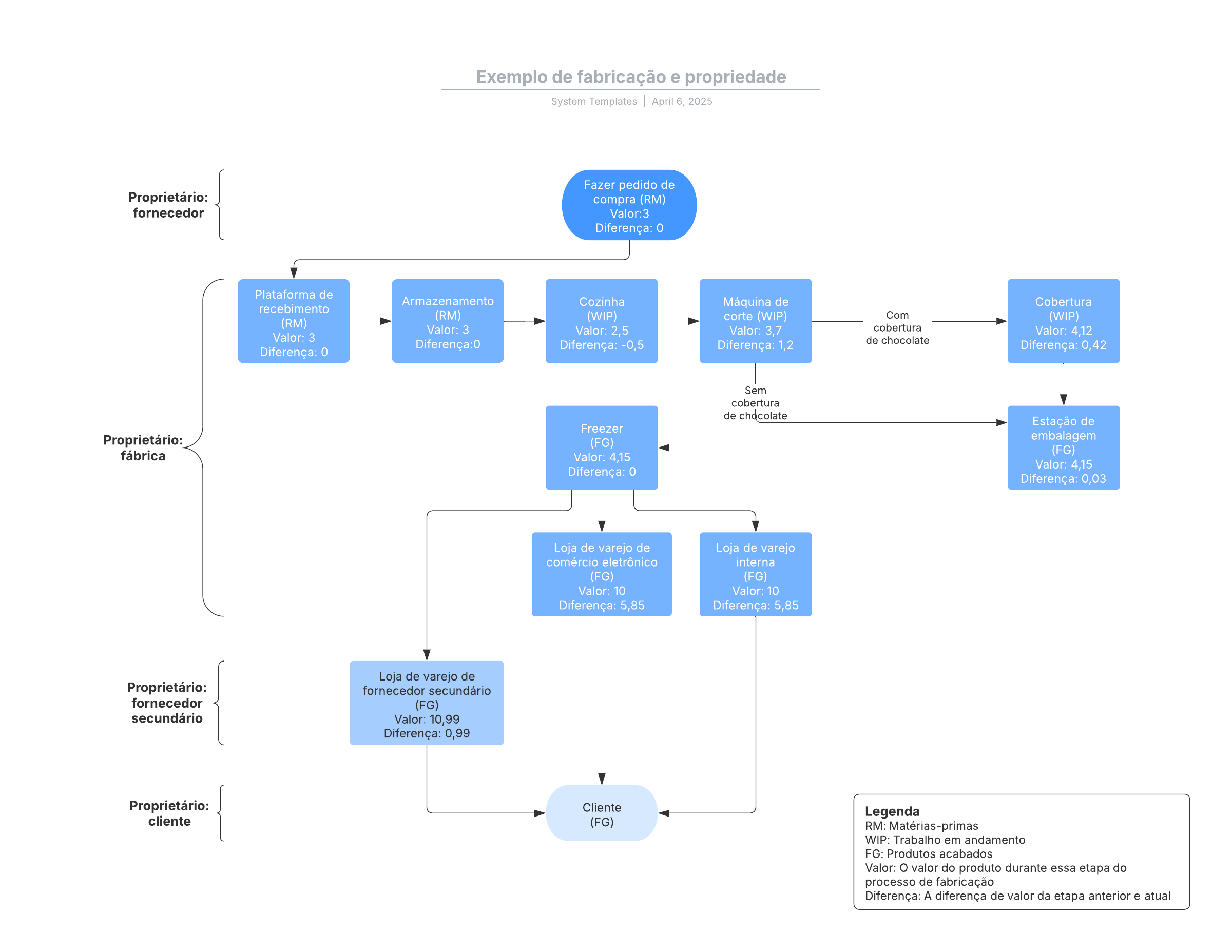
Este modelo de fluxo de fabricação e propriedade pode ajudá-lo a:
- Visualizar o fluxo de fabricação do seu produto.
- Acompanhar o tipo, proprietário e valor do inventário em cada etapa do processo.
- Determinar seu fluxo de fabricação atual e identificar ineficiências.
Abra este modelo para exibir um exemplo detalhado de um diagrama de fluxo de fabricação e propriedade, personalizável de acordo com seu caso de uso.
Modelos relacionados
Exemplo de modelo e fluxo de e-mail de integração
Usado com:

Ir para o modelo Exemplo de modelo e fluxo de e-mail de integração