Exemplo de fluxograma de contabilidade
Este modelo funciona nos seguintes produtos:
*Para os planos Equipe e Corporativo
Este modelo de fluxograma de contabilidade pode ajudá-lo a:
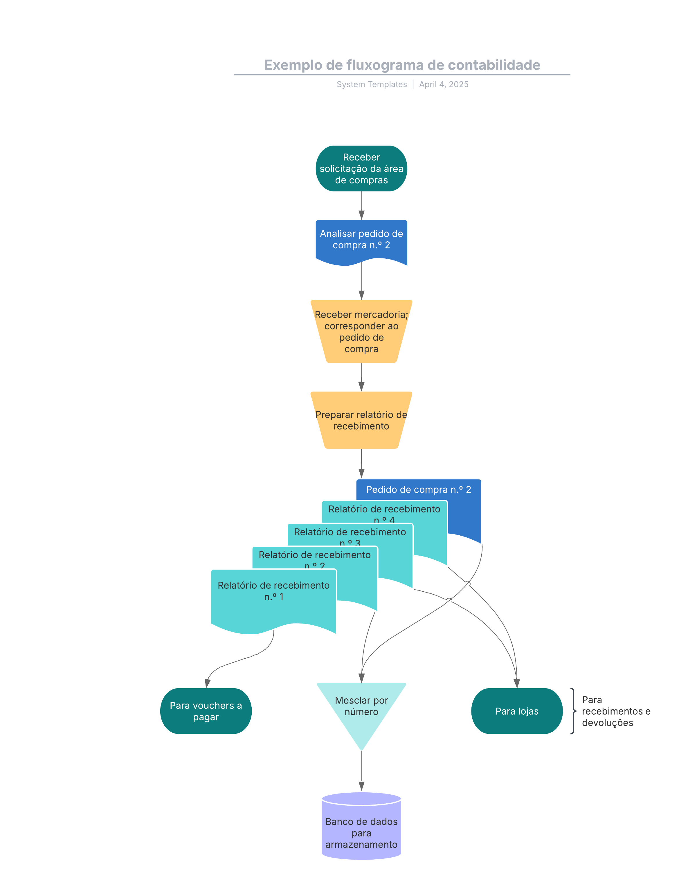
- Mostrar o processo de relatar informações financeiras.
- Descrever a relação entre pedidos de compra e recebimento.
- Acessar a biblioteca de formas de fluxogramas.
Abra este modelo para exibir um exemplo detalhado de um fluxograma de contabilidade, personalizável de acordo com seu caso de uso.
Modelos relacionados
Exemplo de mapa mental de marketing digital
Usado com:

Ir para o modelo Exemplo de mapa mental de marketing digital
Mapa de fluxo de valor do setor de serviços
Usado com:

Ir para o modelo Mapa de fluxo de valor do setor de serviços