Exemple de logigramme comptable
Ce modèle fonctionne sur les produits suivants :
*Pour les forfaits Équipe et Entreprise
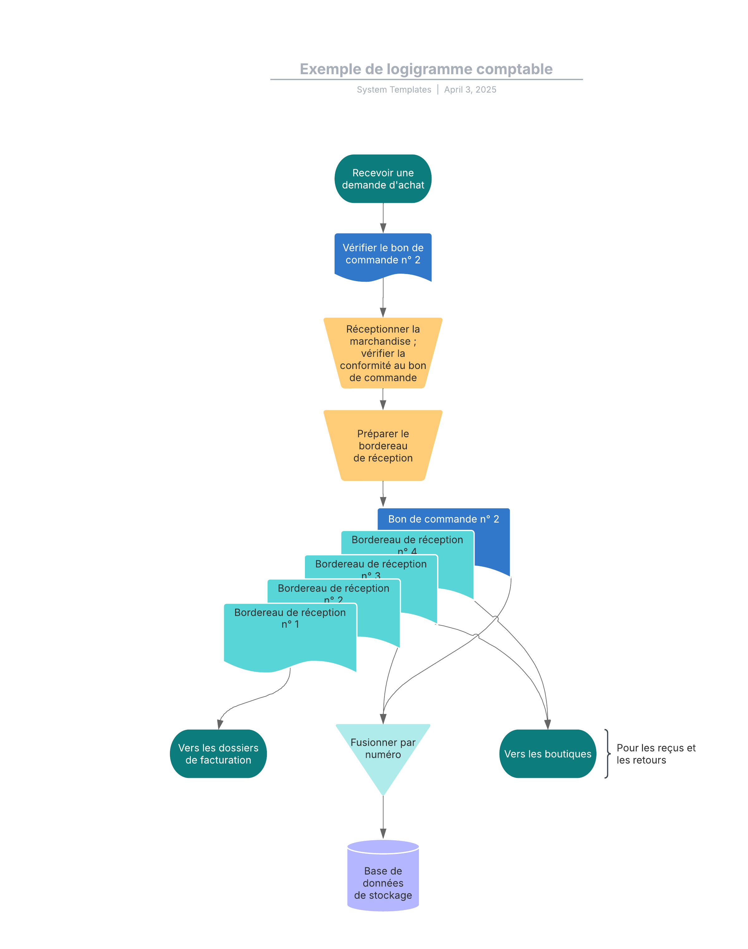
Grâce à ce modèle de logigramme comptable, vous pourrez :
- illustrer le processus de présentation de l'information financière ;
- décrire la relation entre les bordereaux de réception et les bons de commande ;
- accéder à la bibliothèque de formes de logigrammes.
Ouvrez ce modèle pour visualiser un exemple détaillé de logigramme comptable, à personnaliser selon votre cas d'utilisation.
Modèles connexes
Exemple de flux de processus d'approvisionnement
Utilisé avec:

Accéder au modèle Exemple de flux de processus d'approvisionnement