Voorbeeld van een boekhoudkundig stroomdiagram
Deze sjabloon werkt op de volgende producten:
*Voor Team- en Enterprise-abonnementen
Met deze sjabloon voor een boekhoudkundig diagram kunt u:
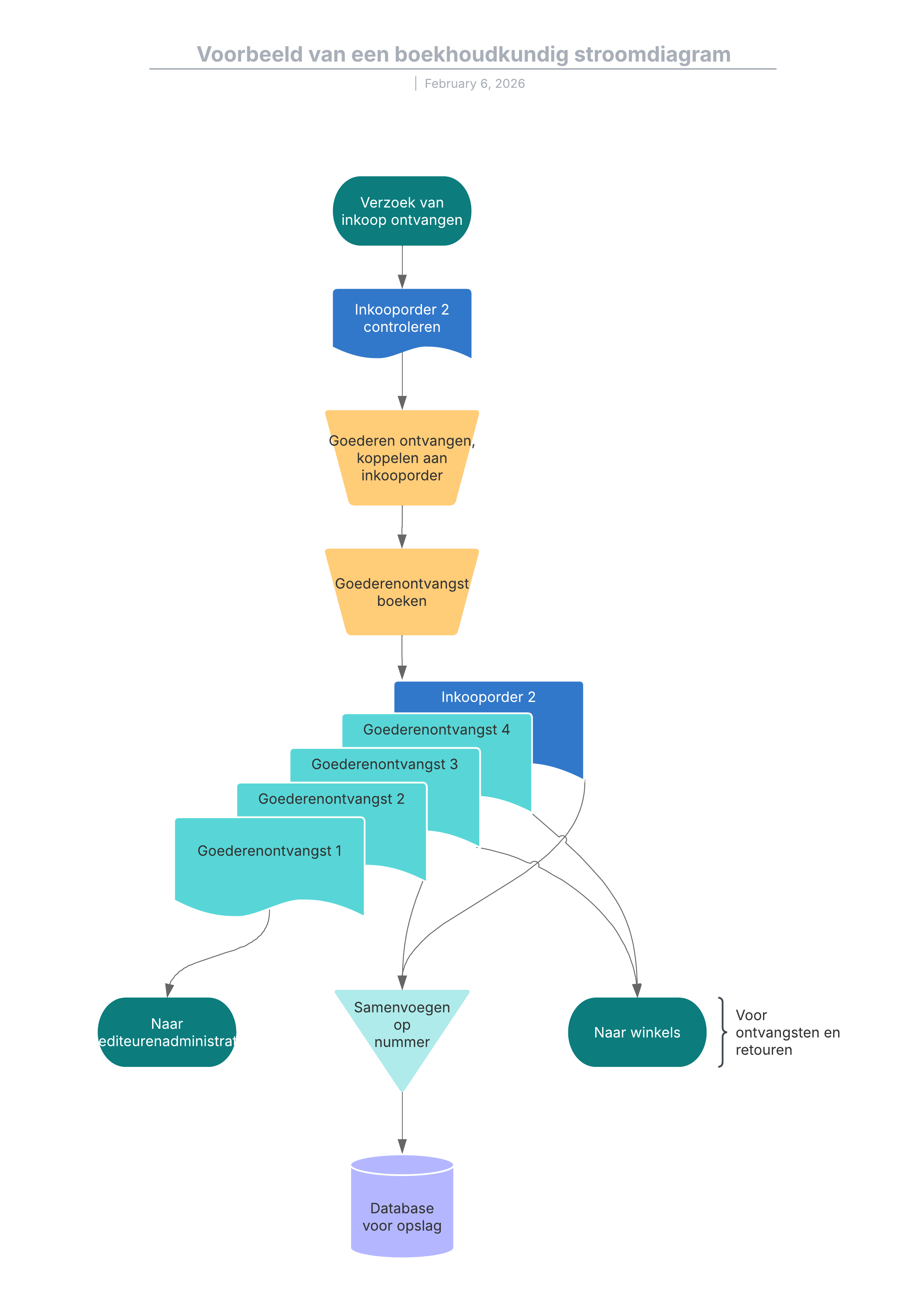
- Het proces voor het rapporteren van financiële gegevens weergeven.
- Het verband tussen ontvangstformulieren en inkooporders weergeven.
- De bibliotheek met vormen voor stroomdiagrammen openen.
Open deze sjabloon voor een gedetailleerd voorbeeld van een boekhoudkundig diagram dat u kunt aanpassen op uw use case.
Gerelateerde sjablonen
Voorbeeld huidige/toekomstige waardestroomkaart
Gebruik met:

Ga naar het Voorbeeld huidige/toekomstige waardestroomkaart-sjabloon
Voorbeeld van conceptmap voor zenuwstelsel
Gebruik met:

Ga naar het Voorbeeld van conceptmap voor zenuwstelsel-sjabloon
Voorbeeld van een mindmap met dubbele tekstballon
Gebruik met:

Ga naar het Voorbeeld van een mindmap met dubbele tekstballon-sjabloon