Exemplo de fluxograma de processo de design
Este modelo funciona nos seguintes produtos:
*Para os planos Equipe e Corporativo
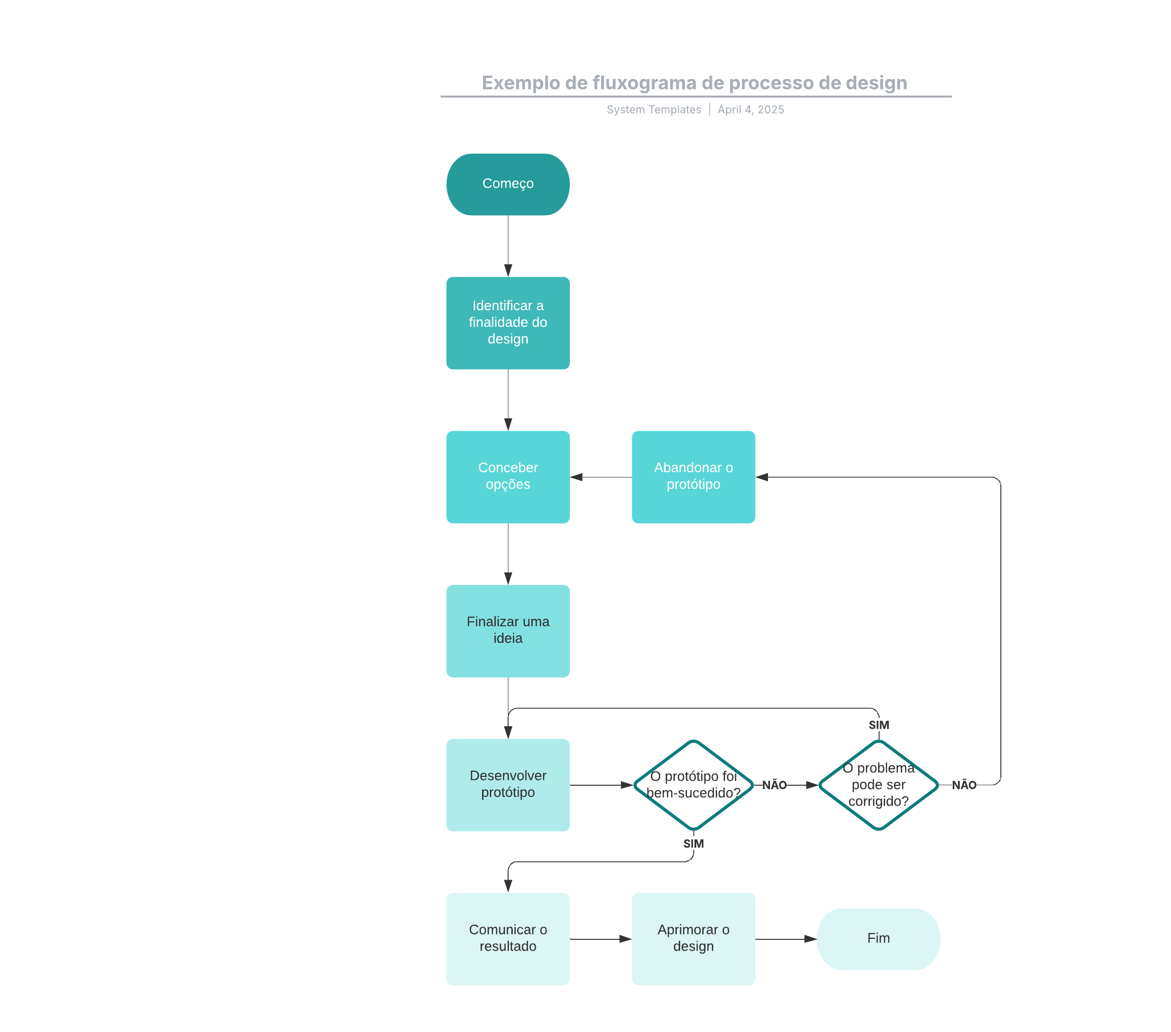
Este exemplo de modelo de fluxograma de processo de design pode ajudá-lo a:
- Documentar seu processo de design.
- Melhorar as ineficiências no seu processo de design.
- Acessar a biblioteca de formas de fluxogramas do Lucidchart.
Abra este modelo para exibir um exemplo detalhado de um fluxograma de processo de design, personalizável de acordo com seu caso de uso.
Modelos relacionados
Exemplo de mapa conceitual do sistema nervoso
Usado com:

Ir para o modelo Exemplo de mapa conceitual do sistema nervoso
Exemplo de diagrama de Venn com três conjuntos
Usado com:

Ir para o modelo Exemplo de diagrama de Venn com três conjuntos