Planungsprozess-Flussdiagramm – Beispiel
Diese Vorlage funktioniert mit den folgenden Produkten:
*Für Team- und Enterprise-Pläne
Mit dieser Flussdiagramm-Vorlage für Planungsprozesse können Sie:
– Ihren Planungsprozess dokumentieren;
– Ineffizienzen in Ihrem Planungsprozess reduzieren;
– auf die Formenbibliothek für Flussdiagramme von Lucidchart zugreifen.
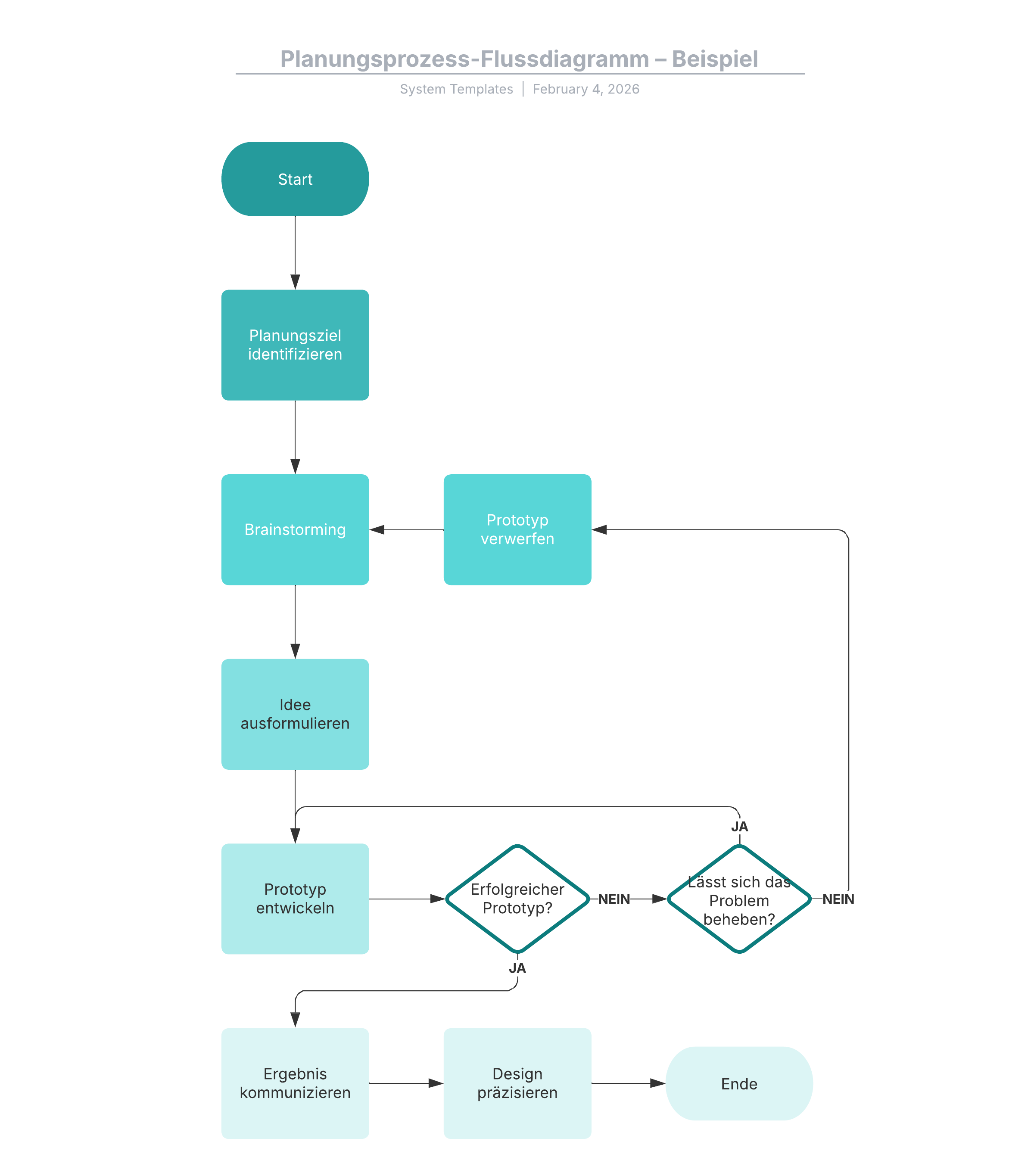
Durch Öffnen dieser Vorlage wird ein detailliertes Beispiel für ein Flussdiagramm für Planungsprozesse angezeigt, das Sie an Ihren Anwendungsfall anpassen können.
Verwandte Vorlagen
Beispiel für eine Concept Map – Krankenpflege
Verwendet mit:

Zur Vorlage Beispiel für eine Concept Map – Krankenpflege gehen
Concept Map zu Photosynthese – Beispiel
Verwendet mit:

Zur Vorlage Concept Map zu Photosynthese – Beispiel gehen