Exemple de logigramme de processus
Ce modèle fonctionne sur les produits suivants :
*Pour les forfaits Équipe et Entreprise
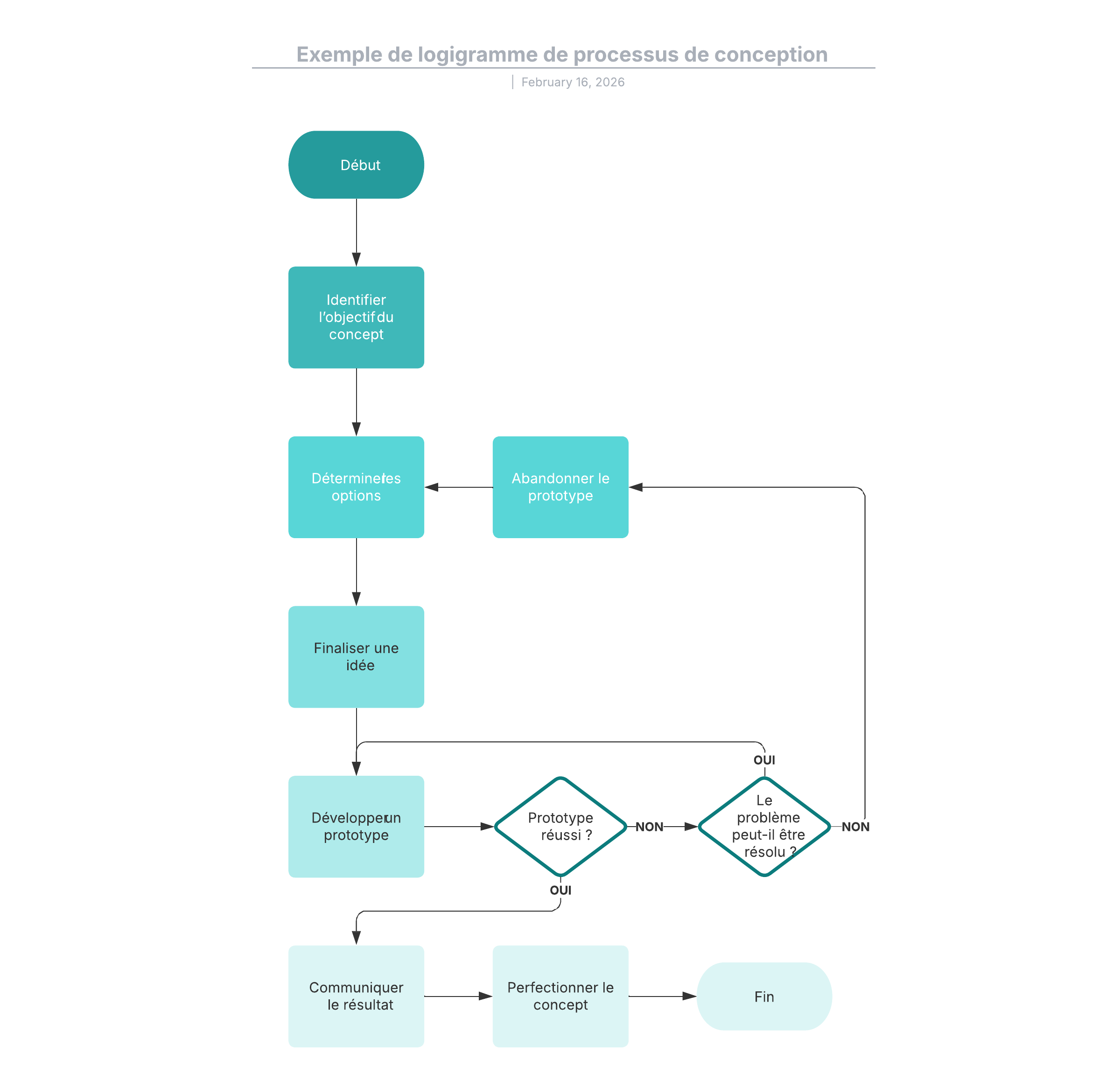
Cet exemple de logigramme peut vous aider à :
- documenter vos processus ;
- optimiser vos procédures ;
- accéder à la bibliothèque de formes de logigramme de Lucidchart.
Utilisez cet exemple de logigramme de processus et personnalisez-le selon vos différentes procédures et besoins.
Modèles connexes
Exemple de cartographie VSM avec états actuel et futur
Utilisé avec:

Accéder au modèle Exemple de cartographie VSM avec états actuel et futur