Exemplo de mapa de processos de negócios
Este modelo funciona nos seguintes produtos:
*Para os planos Equipe e Corporativo
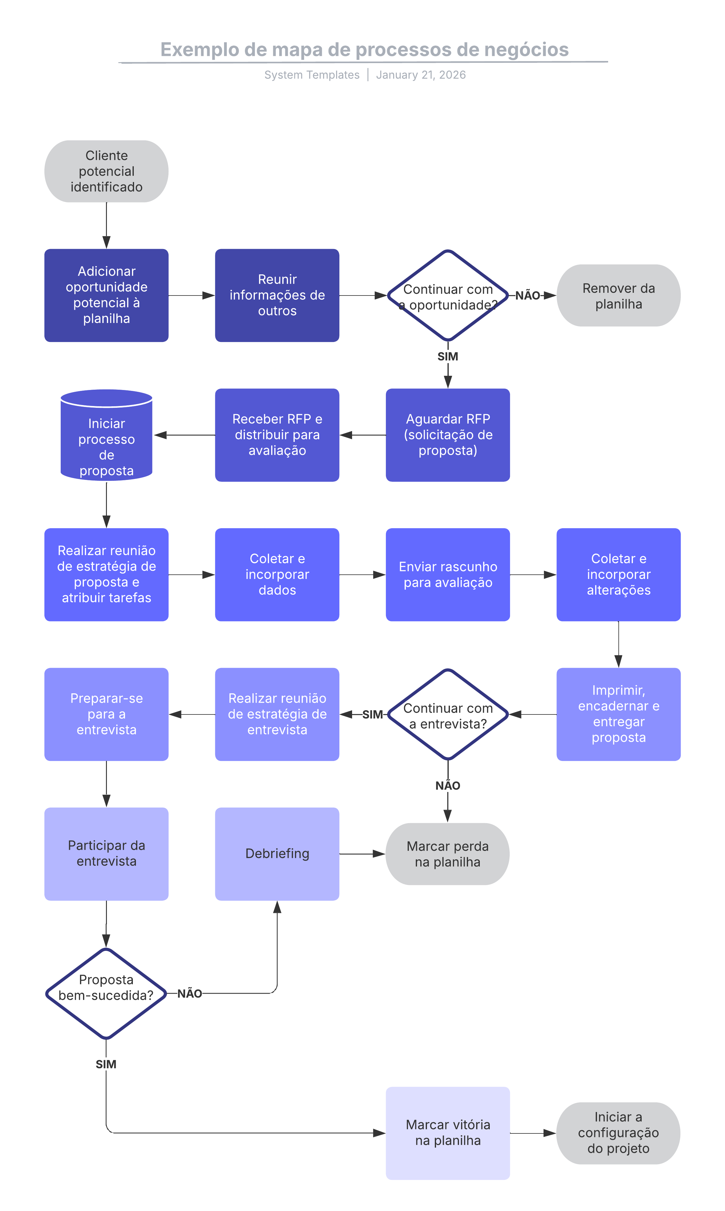
Este exemplo de modelo de mapa de processos de negócios pode ajudá-lo a:
- Mostrar os passos necessários para atingir um determinado resultado.
- Mostrar as diversas decisões tomadas no processo.
- Analisar, aprimorar e ampliar o entendimento de um processo.
Abra este modelo para exibir um exemplo detalhado de um mapa de processos de negócios, personalizável de acordo com seu caso de uso.
Modelos relacionados
Exemplo de fluxograma de visão geral com detalhes
Usado com:

Ir para o modelo Exemplo de fluxograma de visão geral com detalhes
Exemplo de diagrama de Euler de vários conjuntos
Usado com:

Ir para o modelo Exemplo de diagrama de Euler de vários conjuntos