Voorbeeld van een bedrijfsproceskaart
Deze sjabloon werkt op de volgende producten:
*Voor Team- en Enterprise-abonnementen
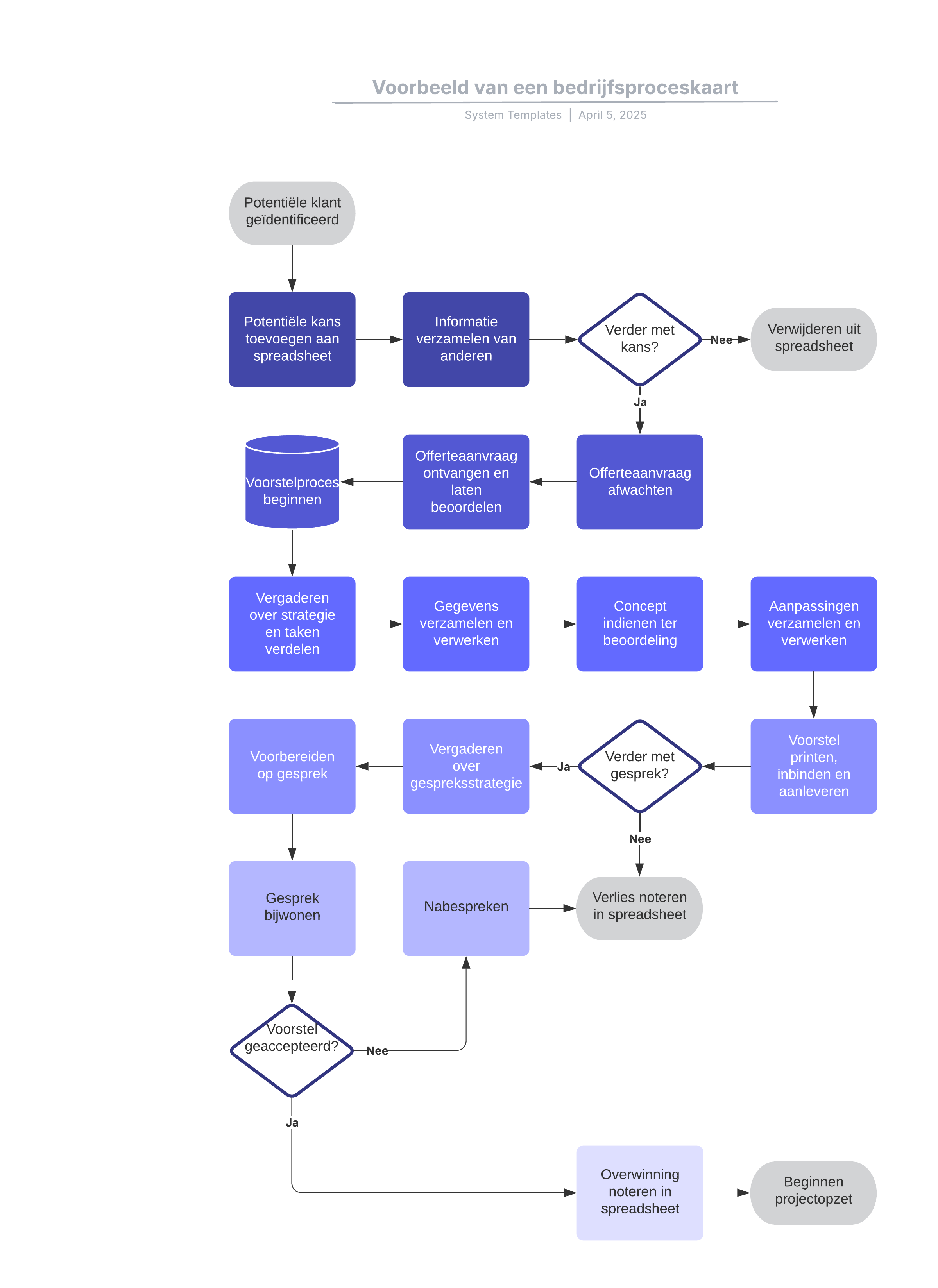
Met deze voorbeeldsjabloon voor een bedrijfsproceskaart kunt u:
- Weergeven welke stappen nodig zijn voor een bepaald resultaat.
- Laten zien welke beslissingen er gedurende het proces worden genomen.
- Een proces analyseren, verbeteren en beter leren begrijpen.
Open deze sjabloon voor een gedetailleerd voorbeeld van een bedrijfsproceskaart dat u kunt aanpassen op uw use case.
Gerelateerde sjablonen
AI-implementatie - huidige versus toekomstige staat
Gebruik met:

Ga naar het AI-implementatie - huidige versus toekomstige staat-sjabloon