Ejemplo de mapa de proceso de negocio
Esta plantilla funciona en los siguientes productos:
*Para los planes Team y Enterprise
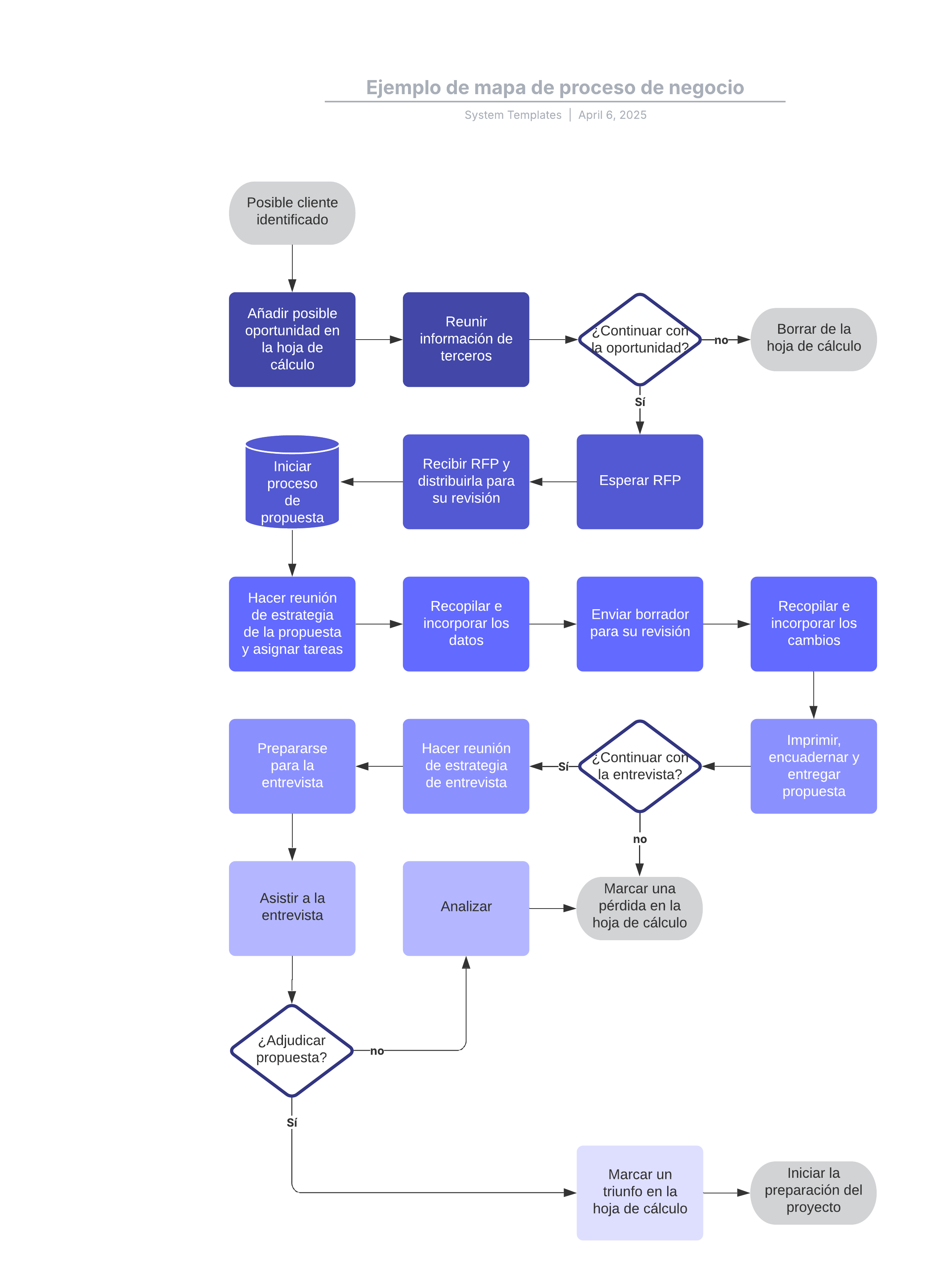
Esta plantilla de ejemplo de un mapa de proceso de negocio puede ayudarte a lograr lo siguiente:
- Mostrar los pasos necesarios para alcanzar un resultado en particular.
- Mostrar las distintas decisiones que se toman en el proceso.
- Analizar, mejorar y aumentar el entendimiento de un proceso.
Abre esta plantilla para ver un ejemplo detallado de un mapa de proceso de negocio que puedes personalizar según tu caso de uso.
Plantillas relacionadas
Mapa de flujo de valor de la industria de servicios
Utilizado con:

Ir a la plantilla Mapa de flujo de valor de la industria de servicios
Ejemplo de diagrama de procedimiento
Utilizado con:

Ir a la plantilla Ejemplo de diagrama de procedimiento
Ejemplo de proceso BPMN de fabricación colaborativa
Utilizado con:

Ir a la plantilla Ejemplo de proceso BPMN de fabricación colaborativa