Ejemplo de diagrama de procedimiento
Esta plantilla funciona en los siguientes productos:
*Para los planes Team y Enterprise
Esta plantilla de diagrama de procedimiento puede ayudarte a lograr lo siguiente:
- Delinear un procedimiento paso a paso que debe seguirse.
- Estandarizar procesos específicos.
- Ahorrar tiempo al capacitar a empleados nuevos o actuales.
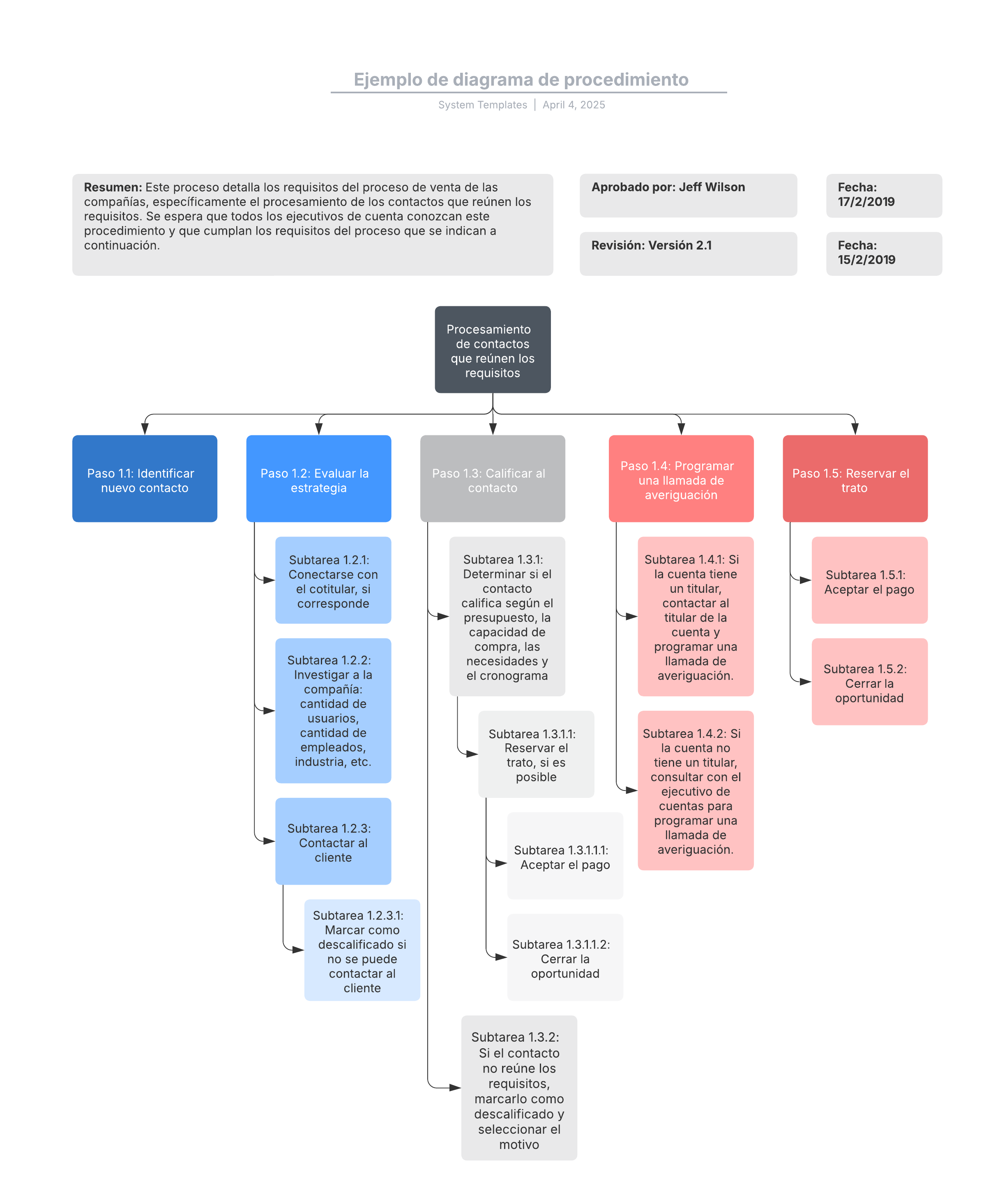
Abre esta plantilla para ver un ejemplo detallado de un diagrama de procedimiento que puedes personalizar según tu caso de uso.
Plantillas relacionadas
Diagrama de Venn de dos conjuntos (para imprimir)
Utilizado con:

Ir a la plantilla Diagrama de Venn de dos conjuntos (para imprimir)
Ejemplo de proceso BPMN de fabricación colaborativa
Utilizado con:

Ir a la plantilla Ejemplo de proceso BPMN de fabricación colaborativa
Ejemplo de mapa de flujo de valor actual/futuro
Utilizado con:

Ir a la plantilla Ejemplo de mapa de flujo de valor actual/futuro