Exemplo de mapa conceitual de plano de vendas
Este modelo funciona nos seguintes produtos:
*Para os planos Equipe e Corporativo
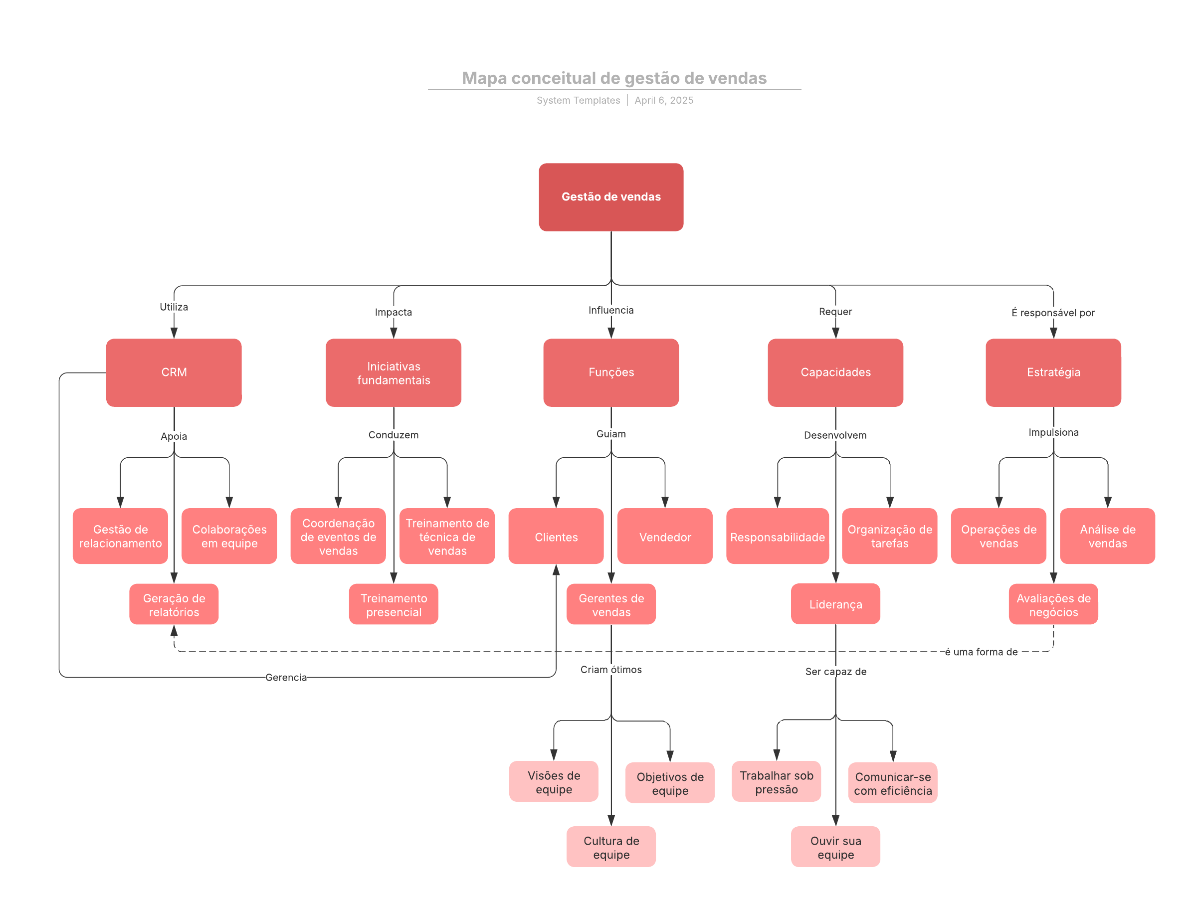
Este modelo de mapa conceitual de gestão de vendas pode ajudá-lo a:
Ajudar a gestão de vendas a entender principais funções dela.
- Fornecer à gestão de vendas uma estrutura de métodos para auxiliar a realização das funções dela.
- Fornecer esclarecimento aos líderes de vendas para ajudá-los a entender as necessidades de orientação da equipe deles.
Abra este modelo para ver o exemplo detalhado de um painel de clientes potenciais personalizável de acordo com seu caso de uso.
Modelos relacionados
Exemplo de diagrama de Euler de vários conjuntos
Usado com:

Ir para o modelo Exemplo de diagrama de Euler de vários conjuntos