Пример дерева решения с данными
Этот шаблон работает с следующими продуктами:
*Для тарифных планов Team и Enterprise
Этот шаблон поможет вам:
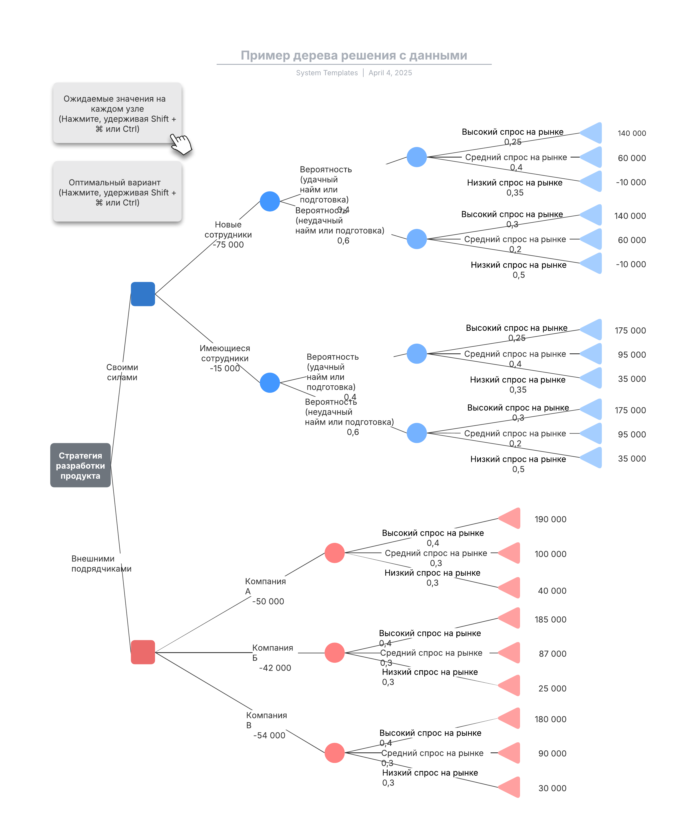
— схематично изобразить возможные последствия принятия серии связанных между собой решений;
— взвесить разные варианты действий с учетом их затрат, вероятности и преимуществ;
— быстро визуализировать информацию при помощи привязки данных.
Откройте шаблон, чтобы подробнее рассмотреть наш пример дерева решений и настроить его под свой проект.
