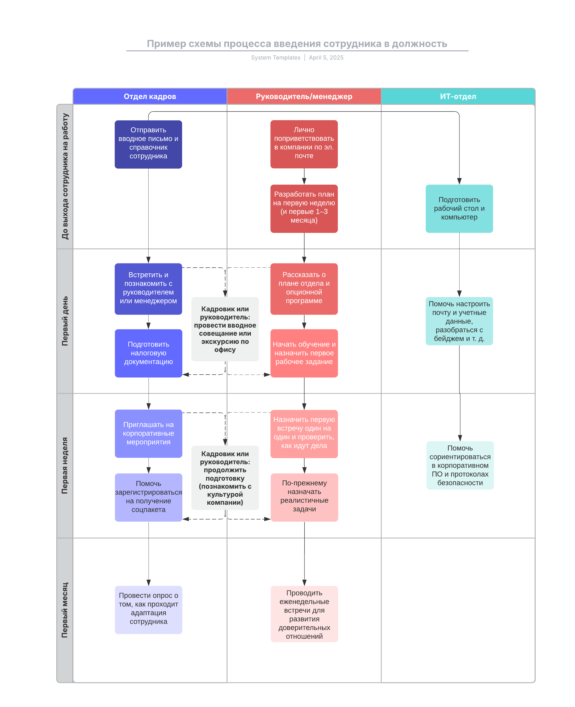
Пример схемы процесса введения сотрудника в должность
Этот шаблон работает с следующими продуктами:
*Для тарифных планов Team и Enterprise
Этот шаблон поможет вам:
— четко представить, какие шаги требуются для введения новых сотрудников в должность;
— грамотно спланировать каждый этап процесса адаптации;
— разработать эффективную всестороннюю программу адаптации.
Откройте шаблон, чтобы подробнее рассмотреть наш пример и настроить его под свой проект.
Похожие шаблоны
Пример схемы обработки и квалификации лидов
Используется с:

К шаблону Пример схемы обработки и квалификации лидов
Пример органиграммы службы ликвидации чрезвычайных ситуаций
Используется с:

К шаблону Пример органиграммы службы ликвидации чрезвычайных ситуаций