Exemple de flux de processus d'intégration
Ce modèle fonctionne sur les produits suivants :
*Pour les forfaits Équipe et Entreprise
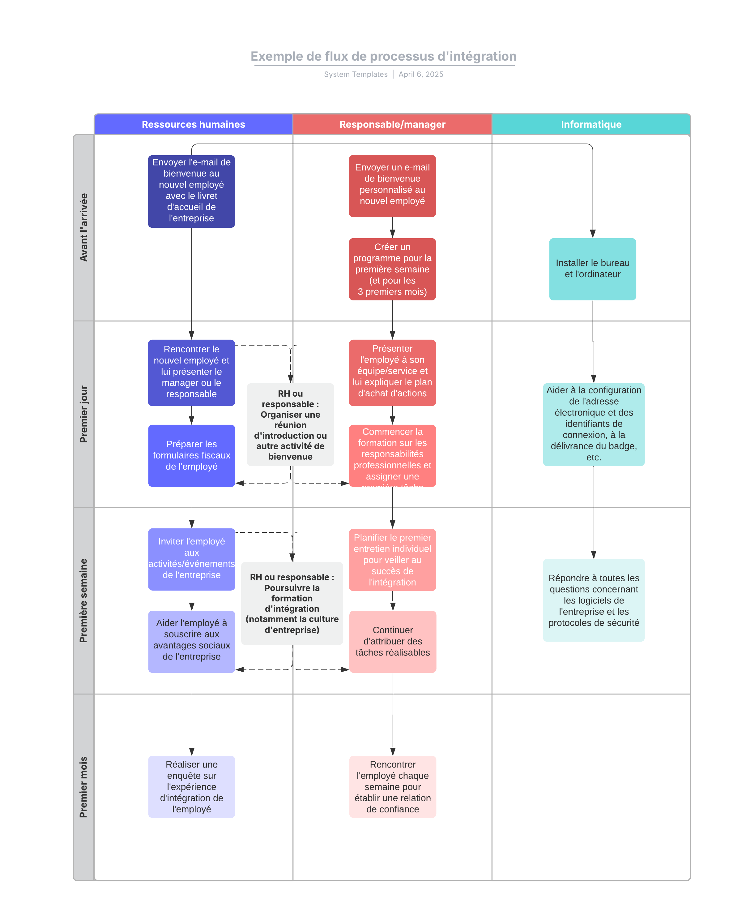
Ce modèle de flux de processus d'intégration peut vous aider à :
- vous familiariser avec les étapes à suivre lors de l'intégration de nouvelles recrues ;
- planifier chaque étape du processus d'orientation d'un nouvel employé ;
- veiller à ce que votre processus d'intégration soit efficace et exhaustif.
Ouvrez ce modèle pour afficher un exemple détaillé de flux de processus d'intégration que vous pouvez personnaliser selon votre cas d'utilisation.
Modèles connexes
Exemple d'organigramme d'entreprise
Utilisé avec:

Accéder au modèle Exemple d'organigramme d'entreprise
Mise en œuvre de l’IA : état actuel et état futur
Utilisé avec:

Accéder au modèle Mise en œuvre de l’IA : état actuel et état futur