Esempio di diagramma di produzione
Questo modello funziona sui seguenti prodotti:
*Per i piani Team e Aziendale
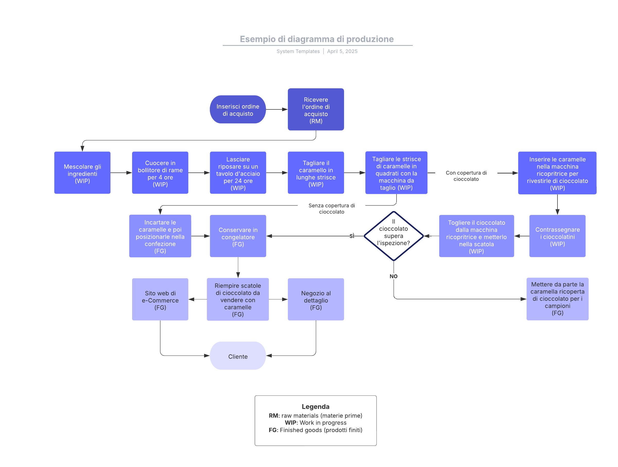
Questo modello di diagramma di produzione può aiutarti a:
- Visualizzare il flusso di produzione del prodotto e il tipo di inventario.
- Determinare il flusso di produzione attuale e identificare le inefficienze.
- Condividere facilmente il tuo diagramma e collaborare con altri su Lucidchart.
Apri questo modello per visualizzare un esempio dettagliato di un diagramma di produzione, che puoi personalizzare in base al tuo caso d'uso.
Modelli correlati
Esempio di onboarding di nuovi clienti o utenti
Usato con:

Vai al modello Esempio di onboarding di nuovi clienti o utenti