Пример блок-схемы API с дорожками
Этот шаблон работает с следующими продуктами:
*Для тарифных планов Team и Enterprise
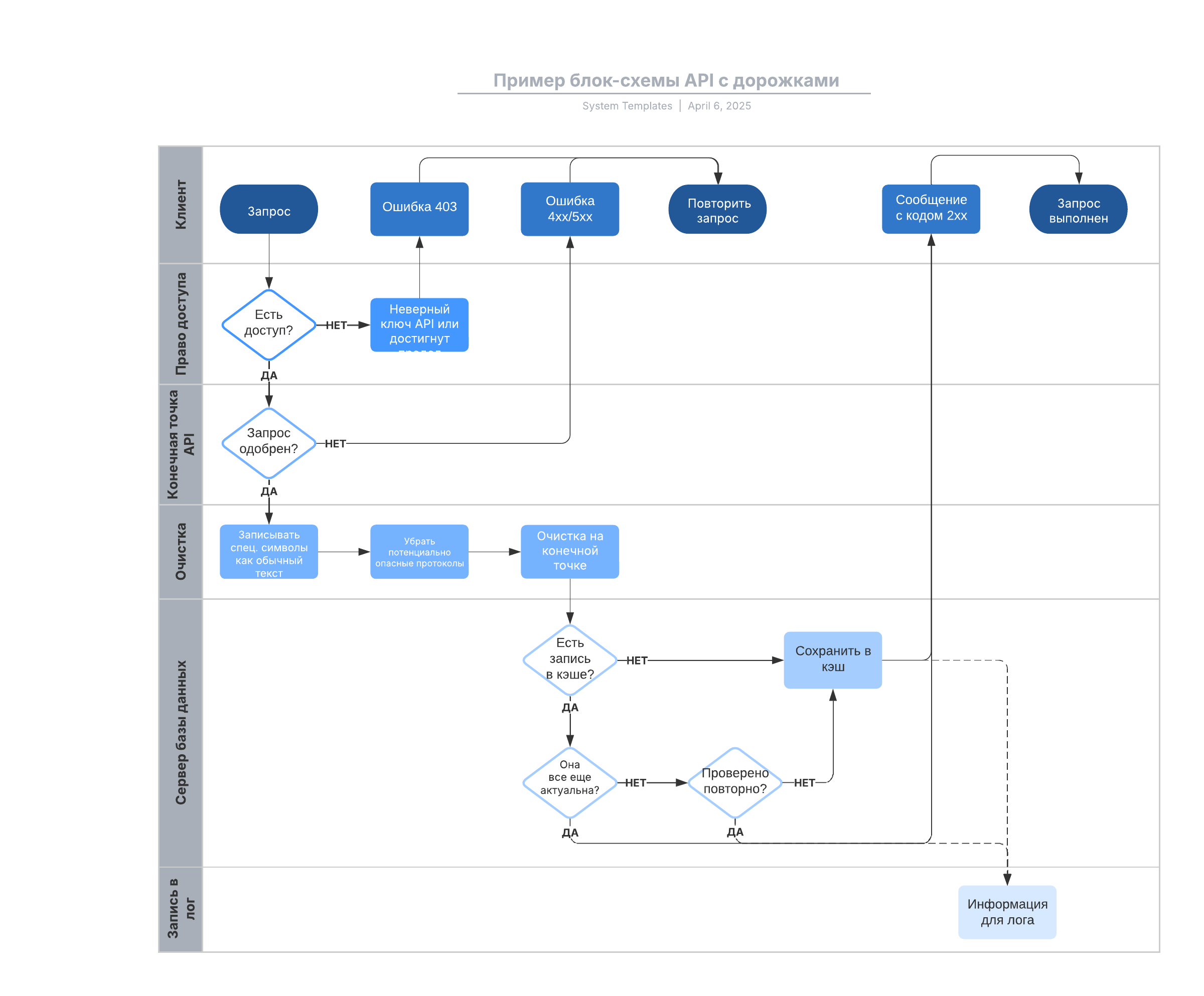
Этот шаблон блок-схемы API с плавательными дорожками поможет вам:
— наглядно представить жизненный цикл API;
— выявить лишние шаги и другие возможности оптимизации;
— задокументировать жизненный цикл API.
Откройте шаблон, чтобы подробнее рассмотреть наш пример и настроить его под свой проект.
Похожие шаблоны
Пример схемы процесса введения сотрудника в должность
Используется с:

К шаблону Пример схемы процесса введения сотрудника в должность
Пример блок-схемы с плавательными дорожками
Используется с:

К шаблону Пример блок-схемы с плавательными дорожками
Пример стандарта оказания услуг с дополнительными элементами
Используется с:

К ш аблону Пример стандарта оказания услуг с дополнительными элементами